Chapter 28: Modeling and texturing a cute 3D cartoony grain sack
Beginners guide to Blender
(Blender Version 4.2.0)
Modeling
大家好!非常感谢你们在 Patreon 和 YouTube 上对我的支持!
这对我来说意义重大!
今天我们将学习如何在 Blender 中制作一个可爱的卡通风格 3D 粮食袋。
希望你们会喜欢这个教程。
你可以在我的 YouTube 和 Patreon(免费和付费会员)上找到更多教程
如果你想看视频教程,可以查看我的 YouTube 频道:https://youtu.be/HEkOJ7wn_Bo
现在,让我们开始建模吧!
按 "A" 选择所有物体,然后按 "X" 删除。

前往 Add → Mesh → Plane

按 "S" + 2 将其缩放到 2
Beginners guide to Blender

然后按 "SHIFT+R" 4 次,重复这个操作。

现在前往 Add → Mesh → Cube

按 "S" + 2 将其缩放到 2
Beginners guide to Blender

然后按 "SHIFT+R" 2 次,重复这个操作。

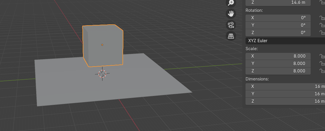
按 "G+Z" 将它向上移动,大约 14.6

按 A 选择所有物体,然后用 "CTRL+A" 应用缩放
Beginners guide to Blender

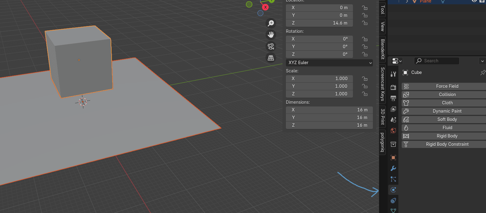
选择平面,前往 Physics

点击 Collision,为平面启用碰撞功能,这样我们的袋子才能与它进行交互。

选择立方体,前往修改器。
Beginners guide to Blender
前往 Add Modifier → Generate → Subdivision Subsurface

将 Levels Viewport 改为 2

右键点击并选择 Shade Smooth

按 "TAB" 切换到编辑模式
Beginners guide to Blender

按 "CTRL+R" 添加一个环切

按 "A" 选择所有,然后用 "S+Y" 缩放,大约 0.2953

再用 "S+Y" 缩放一次,大约 0.3444
Beginners guide to Blender

按 "CTRL+R" 添加一个环切

向上滚动鼠标滚轮三次,再添加 3 个环切。
用左键确认切数,用右键确定位置。

按 "CTRL+R" 在这里添加一个环切
Beginners guide to Blender

向上滚动鼠标滚轮三次,再添加 3 个环切。
用左键确认切数,用右键确定位置。

按 2 切换到边选择模式,用 "ALT"+LMB 选择这个边环

按 "CTRL+B" 对它进行倒角。向上滚动鼠标滚轮添加一个额外的段数,倒角大约 0.137
Beginners guide to Blender

选择中间这个环

按 "S" 缩放,大约 0.9552

按 "ALT+Z" 开启 X-ray 模式,按 1 切换到顶点选择模式。
Beginners guide to Blender
选择这一部分

按 "G+Z" 移动,大约 7.036

按 "CTRL+R" 添加一个环切

滚动鼠标滚轮一次,再添加一个环切。
Beginners guide to Blender
用左键确认切数,用右键确定位置。

按 "TAB" 切换到物体模式,按 "ALT+Z" 关闭 X-ray 模式。

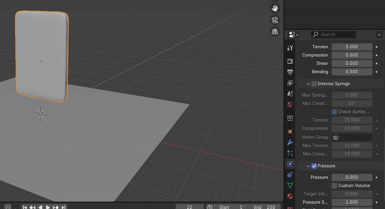
前往 Physics,启用 Cloth,这样我们就能用物理模拟来给袋子赋予初始形状。

向下滚动找到 "Pressure" 并启用它,这样我们可以让模型膨胀起来。
Beginners guide to Blender

将 Pressure 改为 0.9

前往 Collisions,启用 Self Collision,这样模型的各个部分就不会穿透同一网格的其他面。

按空格键开始动画
Beginners guide to Blender

当你对效果满意时,再按一次空格键停止动画。
我在第 125 帧停下来了

前往 Add Modifier → Generate → Subdivision Subsurface
Beginners guide to Blender

应用第一个细分修改器

然后应用 Cloth,让形状固定下来。

按 "TAB" 切换到编辑模式。
点击 Gizmo 上那个绿色的 -Y,或者按 "CTRL+ Numpad 1",切换到前视图正交视角。
Beginners guide to Blender

开启 X-ray 模式,选择这一部分

按 "X",选择删除顶点
Beginners guide to Blender

关闭 X-ray 模式,按 "TAB" 切换到物体模式。

前往 Add Modifier → Generate → Solidify,给袋子添加一些厚度。

将 Solidify 移到 Subdivision Subsurface 前面
Beginners guide to Blender

然后将 Thickness 改为大约 0.625

按 "TAB" 切换到编辑模式,从顶点选择切换到边选择模式,按 2。用 "ALT" +LMB 选择整个边环

Beginners guide to Blender
点击 Gizmo 上那个绿色的 -Y,或者按 "CTRL+ Numpad 1",切换到前视图正交视角。

按 "E+Z" 挤出,大约 0.76

按 "S" 缩放,大约 1.0713
Beginners guide to Blender

按 "E+Z" 挤出,大约 -2.604

按 "E+Z" 挤出,大约 -1.27

按 "S+X" 缩放,大约 0.8891
Beginners guide to Blender

用 "ALT+LMB" 选择这个环

按 "O" 开启比例编辑
按 "S" 缩放,通过滚动鼠标滚轮来调整比例大小,直到你满意为止。用左键确认。

按 "O" 关闭比例编辑。
Beginners guide to Blender
点击这里的 Solidify,在编辑模式下关闭显示,这样你能看清自己在做什么。

选择整个环

按 "SHIFT+D" 复制,然后按 "F" 填充。

按 "I" 进行内插面,内插大约 0.71
Beginners guide to Blender

右键点击,选择 Loop Tools → Circle

按 "S" 缩放,大约 0.64

按 "G+Z" 移动,大约 0.65
Beginners guide to Blender

按 "I" 内插,大约 1.7

按 "M",选择 Merge At Center。

按 1 切换到顶点选择模式,按 "G+Z" 移动这个顶点,大约 0.15
Beginners guide to Blender

按 "TAB" 切换到物体模式,右键选择 Shade Smooth。

现在你可以再次开启 Solidify,在编辑模式下显示

按 "CTRL+A",选择应用 Location。
Beginners guide to Blender

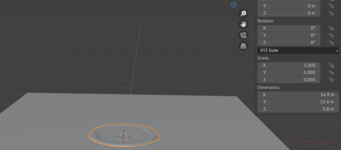
按 N 打开右侧侧边栏。前往 Item → Dimensions

将 Z= 改为 0.8 m(或者你想要的袋子高度的任何数值)

把鼠标悬停在 Scale Z = 0.050(在我这个例子中),按 "CTRL+C" 复制它,然后按 "CTRL+V" 粘贴到 X 和 Y
Beginners guide to Blender

按 "CTRL+A" 应用缩放,然后会发生这种情况。

我们需要先应用 Solidify 修改器,然后才能应用缩放。所以先应用 Solidify

然后用 "CTRL+A" 应用缩放
Beginners guide to Blender

切换到材质预览模式

前往 Materials,按 New。


将 Base color 改成你想要的任何颜色。
Beginners guide to Blender
我选择这个颜色

点击那个 + 号添加新材质

按 "TAB" 切换到编辑模式
选择这个顶点

按 "L" 选择关联部分
Beginners guide to Blender

点击 "Assign" 和 "New"

把粮食的颜色改成你想要的任何颜色。我选择这个颜色。

最后,给你的物体和材质改名。
Beginners guide to Blender

现在你知道如何建模和贴图一个可爱的卡通粮食袋了!
在评论区告诉我,你是否想要更多可爱卡通风格的教程,也可以给我一些想法,告诉我接下来应该做什么。
今天就到这里!
如果你跟我学习很开心,别忘了订阅我的频道。
我最近开了一个 Patreon,里面有更多独家内容,比如教程、3D 模型、.blend 文件、幕后视频等等。我也经常分享免费的 3D 模型、做测验等等。
免费和付费会员都有内容,所以别忘了去看看。
如果你有任何问题,在评论区写下来吧 :D
祝大家 Blender 快乐!拜拜,下次见。