第10章:挤出
终于该学习第一个可以给物体添加几何的工具了——挤出。你可以挤出顶点、边和面。
用"TAB"切换到编辑模式。你可以点击箭头指向的位置激活"挤出"。

如果你激活后按住 LMB,会出现这个菜单,有更多选项。

不用快捷键进行挤出
挤出区域
首先选择一种选择类型:顶点、边或面。

用 LMB 激活"挤出区域"按钮。

现在根据你第一步选的类型,你可以挤出它。
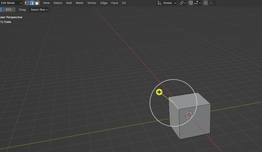
如果你选了顶点,可以挤出顶点。
选中一个顶点后,你会看到这个。

如果你想沿顶点法线方向挤出,只要点击那个加号,然后用 LMB 拖动,你会得到第二个顶点。

如果你想自由挤出,不要点加号。在白色圆圈里点击,然后用 LMB 拖动顶点。

要挤出边而不是顶点,切换到边选择。

和顶点一样,要沿轴挤出,点击加号然后用 LMB 拖动。

如果你想自由挤出,只要在白色圆圈里点击然后用 LMB 拖动边。

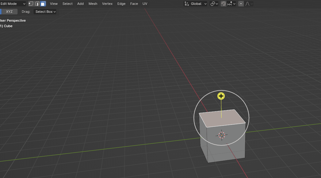
如果你想挤出面,切换到面选择。

挤出面的方式和顶点、边一样。

以上都是"挤出区域"。正如你看到的,可以自由挤出或沿轴挤出。
挤出封闭面
第二个选项是"挤出封闭面"。正如这里说的:挤出,溶解形成平面的边,并交叉新边。

让我给你展示挤出区域和挤出封闭面的区别。
这是挤出区域的面。你可以看到,当我挤出面时,我得到了更多面,和原来的面之间有环切分隔。

但当我挤出封闭面时,我不会得到额外的面。整个就是一个面,没有环切。
现在看出区别了吗?左边是挤出封闭面,右边是挤出区域。

你也可以看到两个选项的多边形数量不同。
挤出区域 - 顶点 12,边 20,面 10,三角面 20。

挤出封闭面 - 顶点 8,边 12,面 6,三角面 12。

法线
(声明:从这章开始,我会用 Blender 4.2版本)
要理解沿法线挤出是什么意思,我需要先解释什么是法线。
法线显示顶点或面指向的方向。
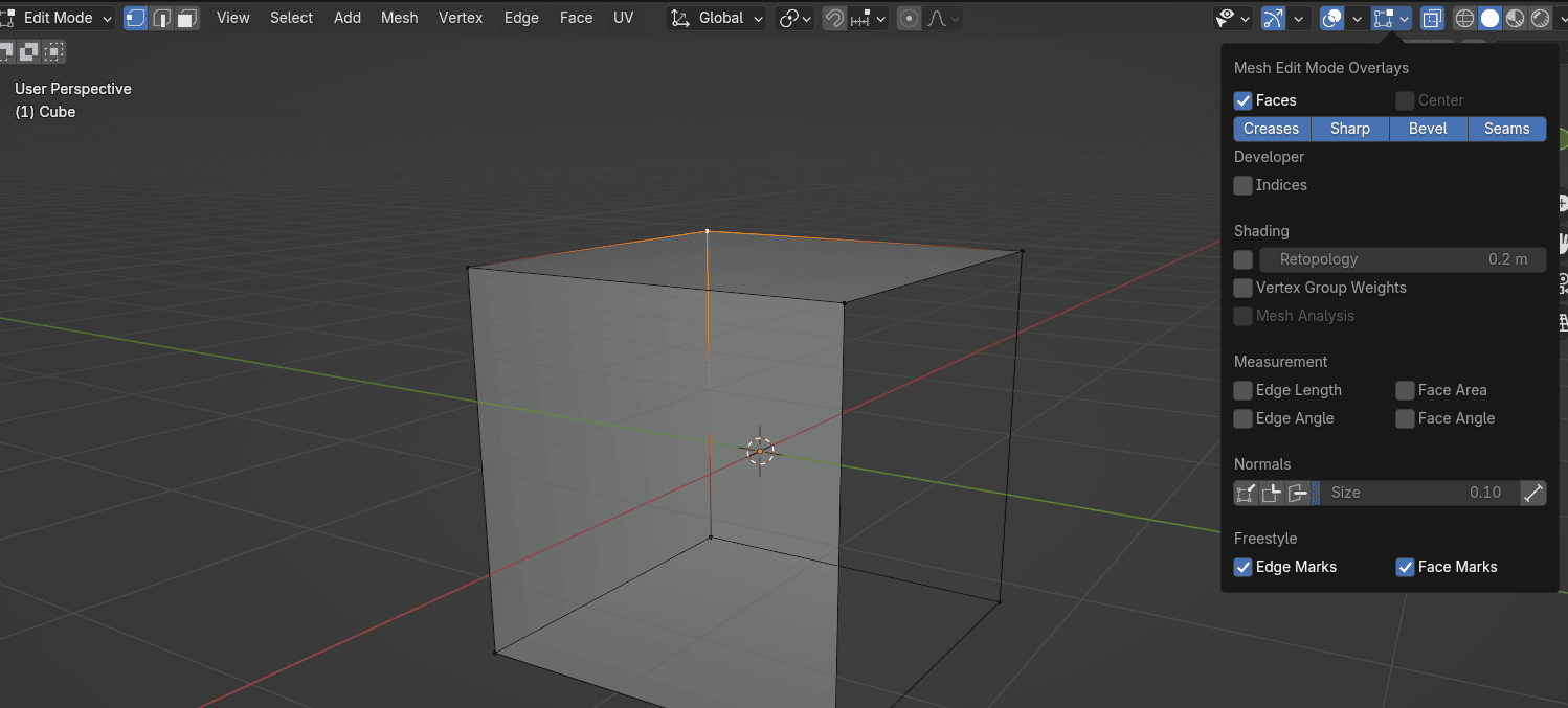
要查看法线及其方向,用"TAB"切换到编辑模式,点击网格编辑模式叠加层。

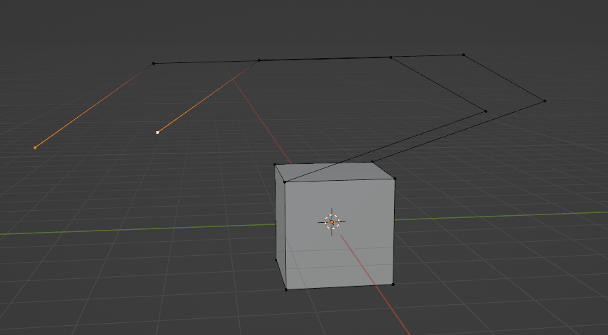
然后点击法线,选择第一个——显示顶点法线,和第三个——显示面法线为线条。我会增大法线尺寸以便更好地给你解释。

那些从立方体伸出的浅蓝色线是面法线,深蓝色线是顶点法线。
面法线只是告诉你面指向哪个方向。

这个立方体有两面:里面和外面。法线告诉我们立方体的哪部分是外面(蓝线),哪部分是里面(里面没有线,只有外面有,这样我们就知道方向)。
你可以在下一个例子中更清楚地看到。

但如果看起来像这样,你就能看出有什么奇怪的地方了。

第二种方法(我觉得更简单更快)是检查面方向。
点击视口叠加层,打开"Face orientation"。
在看立方体之前,最重要的是记住红色表示里面,蓝色表示外面。

如你所见,立方体上的颜色也不一致。从法线方向我们能看到,从面方向我们也能看到,底部应该是里面,不是外面。

那怎么修改呢?用"A"全选,去 Mesh → Normals → Recalculate Outside,或者用"A"全选后直接按"SHIFT+N"。

如你所见,现在所有面都正确了。

注意!
有些情况下,重新计算外面不起作用,你需要手动选择一个面并翻转它。
怎么做呢?
用 LMB 选择你想翻转的面。

去 Mesh → Normals → Flip。

现在一切都正确定向了。你可以像打开时那样关闭法线和面方向显示。

希望你理解了这部分,因为法线在很多情况下很重要。你很快就会学到其中一种情况。
现在终于来学习如何沿法线挤出面。
沿法线挤出
就像之前那样,选择"挤出"按钮,现在选择"沿法线挤出"。
沿法线挤出是指沿局部法线一起挤出区域。

我再打开面方向来给你展示一些东西。
如果你想沿法线挤出,只要用 LMB 选择你想挤出的面,点击那个黄色圆圈,拖动到你想挤出的距离。

当面显示正确的方向(蓝色是外面)时,沿法线挤出也正常工作。但如果有一个面方向错误像这样,你会看到这个黄色圆圈也显示在里面。

这就是为什么你的面应该始终正确定向。
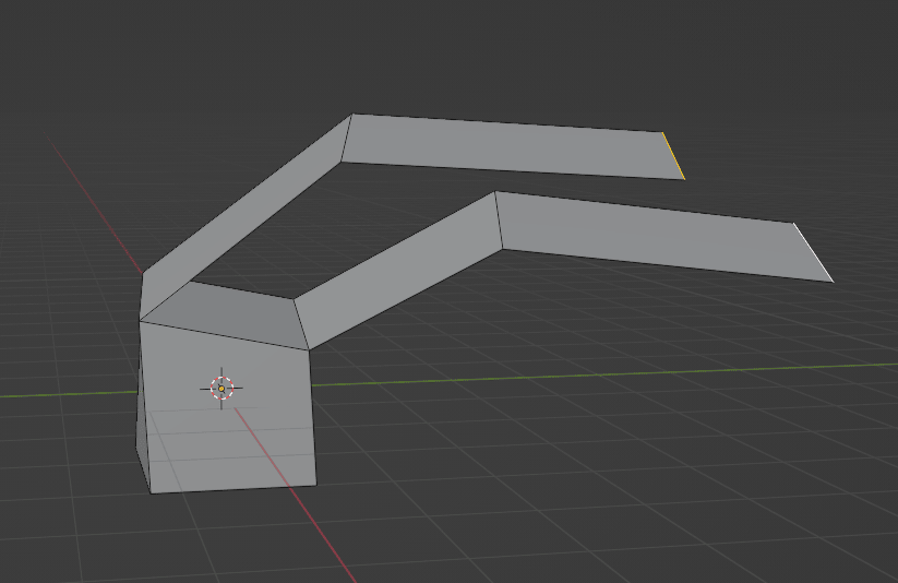
如果你还没意识到用沿法线挤出能让建模更轻松,让我给你展示一个好例子。
想象你想挤出所有这些面。

如果你用挤出区域,你会得到这样的结果。


但如果你用沿法线挤出,你会得到这个。

但如果有一个面方向错误,像这样,

你会得到这个。

挤出各自
就像之前那样,选择"挤出"按钮,现在选择"挤出各自"。
挤出各自是指每个面单独沿局部法线挤出。

让我给你展示一个例子。
用"A"选择整个立方体,选择"挤出各自"。
现在用 LMB 拖动黄色圆圈,像之前的例子那样挤出。
你会得到这样的结果。

或者如果你选择那两个面,你会得到这样的结果。

同样重要的是所有面都显示正确的方向,所以挤出前检查面方向。
这是个简单易懂的工具,我觉得不用多说了。
挤出到游标
就像之前那样,选择"挤出"按钮,现在选择"挤出到游标"。
挤出到游标是指复制并挤出选中的顶点、边或面到鼠标游标位置。

让我给你展示这个工具有多有趣。
用键盘上的 1 切换到顶点选择。
选择你想要的顶点,选择"挤出到游标"。
现在你只要在场景中用 LMB 点击,就会在你点击的位置挤出那个顶点。

你也可以选择多个顶点。

如果你想挤出边,用键盘上的 2 切换到边选择。
选择你想要的边,选择"挤出到游标"。
现在你只要在场景中用 LMB 点击,就会在你点击的位置挤出那条边。你也可以选择多条边。


如果你想挤出面,用键盘上的 3 切换到面选择。
选择你想要的面,选择"挤出到游标"。
现在你只要在场景中用 LMB 点击,就会在你点击的位置挤出那个面。

你也可以选择多个面。

完成啦!
现在你知道怎么使用挤出工具了!下一章我们会学另一个工具,然后我会教你做你的第一个 3D模型。