第5章:变换、标注、测量和添加立方体按钮
变换按钮
在物体模式下只剩一个按钮可以用来变换物体了。跟移动、缩放和旋转按钮不同——那些只能一次做一个操作——变换按钮可以同时进行移动、旋转和缩放的任意组合。

我在刚开始学 Blender 的时候可能用了三次这个按钮,但现在我根本不用了。不过了解一下它的用途还是好的。

标注按钮
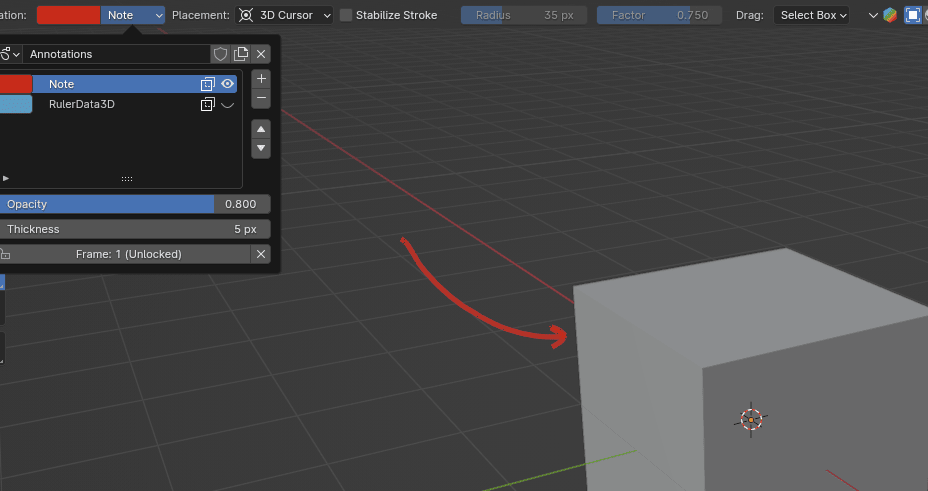
这个按钮是我写 Blender 指南的时候才开始用的。
之前我完全没用过。它用于在活动数据上做标注。
如果你点击标注按钮,会出现一个下拉菜单。

你可以选择标注、标注线条、标注多边形和标注橡皮擦。这些工具都很容易理解,我就不多解释了。
你甚至可以改变颜色、透明度、粗细、稳定笔画等等……

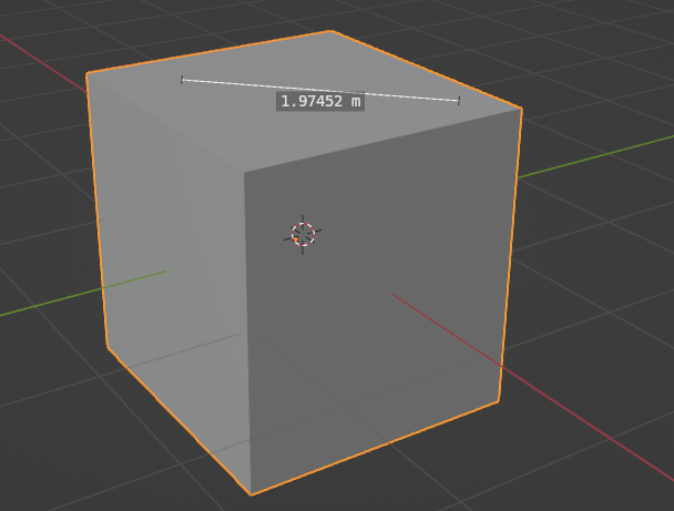
测量按钮
测量按钮用于测量距离和角度。

按住 LMB 并拖动来测量你想要的内容。

拖动标尺段来测量角度。

如果按"X",会删除活动标尺。
拖动标尺时按住"CTRL"可以吸附。
拖动标尺时按住"SHIFT"可以测量表面的厚度。
添加立方体按钮

这个按钮很简单,我就不多解释了。你只需要选择想添加到场景中的物体(立方体、圆锥、圆柱、UV球体或 Ico球体),然后画到场景里就行了。