第26章a:水桶建模与材质贴图
Beginners guide to Blender

就是这样!现在你已经知道如何在Blender里建模、贴图和动画制作魔法药水了。
希望你喜欢这个教程。我会尽量在今年结束前再加一章,但我不敢保证哦!
如果我没加新内容,祝愿大家度过愉快的假期,2025年一切顺利 :)
2025年肯定见!😀第26章 - 水桶建模与材质贴图(Blender版本 4.2.1)
这次你将学习如何建模和贴图一个水桶。
(你可以在我的YouTube频道查看视频教程:
开始吧!
用"A"选择全部,然后用"X"删除。
Beginners guide to Blender

添加 Mesh → Cylinder

按"N"打开右侧边栏菜单,选择"Item"然后修改尺寸。
我把x、y和z都改成了0.3米。如果你不喜欢这个尺寸,可以自己调整。
Beginners guide to Blender

按CTRL+A应用缩放。

按"TAB"切换到编辑模式。
Beginners guide to Blender

按数字键3切换到面选择模式,选中底部这个面。

按"S"缩放它。

选中顶部的面,然后按"X"删除面。
Beginners guide to Blender


按"TAB"切换到编辑模式。
右键点击,选择Shade Auto Smooth(自动平滑着色)。
Beginners guide to Blender

按"TAB"回到编辑模式,按"CTRL+R"添加一个环线,把它往上移动一点。

按"CTRL+B",滚动鼠标滚轮一次添加一个额外的分段。移动鼠标直到你对效果满意为止。
Beginners guide to Blender

选中这三个环线

然后对它们进行倒角处理。
Beginners guide to Blender

现在选中所有中间这些环线

把Median Point(中点)切换到individual origins(各自原点),这样在缩放时环线就不会沿着Z轴互相移开。
Beginners guide to Blender

现在你可以按"S"把它们向外缩放。

现在选中所有环线,
Beginners guide to Blender

按"CTRL+B",用鼠标滚轮添加一个额外分段,然后按你想要的方式对它们进行倒角。

切换到物体模式,这样你就能看到你的水桶现在是什么样子。
Beginners guide to Blender

回到编辑模式。
按"A"选中全部。

按"ALT+E",选择沿法线挤出面,稍微往外挤出一点。
Beginners guide to Blender


按"CTRL+R"添加一个环线,把它往上移动一点。
Beginners guide to Blender

在里面也做同样的操作

按数字键3切换到面选择模式,选中底部的面,按I插入一个新面。
Beginners guide to Blender

按"CTRL+R"添加一个新环线,把它往下移动一点。

按数字键3切换到面选择模式,选中这些面。
Beginners guide to Blender

继续选中顶部的面,如图所示

注意!不要选中上方的中间面。它看起来像是被选中了,但实际上没有。
Beginners guide to Blender

把你之前选中的所有面沿法线往外挤出。

现在选中这个环线
Beginners guide to Blender

按"X"选择边线环线删除。

Beginners guide to Blender
中间的环线也做同样的操作。

这样做是为了去掉那些不需要的多余环线(几何结构)。

Beginners guide to Blender
选中底部的这个环线

这个

Beginners guide to Blender
这个

顶部这些

还有这些

Beginners guide to Blender
然后用"CTRL+B"对全部进行倒角

切换到面选择模式,选中x轴中间的两个面。

按"SHIFT+D"复制它们,然后用"G+X"沿着轴移动。
Beginners guide to Blender
按数字键2切换到边选择模式。
选中这些边

按两次G
然后往下移动(滑动)一点。

现在选中底部的边,做同样的操作。
Beginners guide to Blender


在每个面上添加一个环线

选中这些边
Beginners guide to Blender

用"E+Z"沿Z轴挤出它们

按"L"选择关联元素

如果你还没切换的话,切换回中点模式
Beginners guide to Blender

开启吸附(磁铁图标)。

然后选中面。

按住"G+X"把它吸附到面上。
Beginners guide to Blender

切换到顶点选择模式,关闭吸附。

选中这3个顶点
Beginners guide to Blender

用"G+X"移动它们。

然后用"G+Z"往下移动。
Beginners guide to Blender

用"E+Z"沿轴挤出。

按数字键2切换到边选择模式,选中这些边
Beginners guide to Blender

用"E+Z"挤出它们。

按数字键1切换到顶点选择模式,选中这些顶点
Beginners guide to Blender

按"SHIFT+CTRL+B"对顶点进行倒角。
添加两个额外的分段(现在总共5个),然后对它们进行倒角。

现在选中这些顶点
Beginners guide to Blender

对它们进行倒角

Beginners guide to Blender
按数字键2切换到边选择模式,选中这些边

用"CTRL+B"对它们进行倒角。

Beginners guide to Blender
按数字键3切换到面选择模式,选中这些面

用"I"插入新面。

Beginners guide to Blender
按数字键1切换到顶点选择模式,右键选择 Loop Tools → Circles。
如果你还没安装loop tools,这是一个免费的插件,只要去 Edit → Preferences 就可以安装。

点击Get extension(获取扩展),在搜索栏输入loop tool或者loop,然后安装它。

现在当你右键点击Loop tools,选择circle(圆形),你会得到这样的效果。
Beginners guide to Blender

按"S"稍微缩放一下。

按数字键2切换到边选择模式,选中这条边。

按"X"选择删除边线。
Beginners guide to Blender

按"L"选择关联元素。

按"ALT+E"选择沿法线挤出面。
Beginners guide to Blender

如果你的模型不在世界原点(中心位置),就这样做。
选中这个面

按"SHIFT+S"选择cursor to selected(游标到选中项)。
Beginners guide to Blender

切换到物体模式,选择 object → Set origin → Origin to 3D cursor(原点到3D游标)。

然后按"ALT+G"把水桶移回到世界原点。
Beginners guide to Blender

现在你可以回到编辑模式。按"L"选择关联元素

把中点切换到3D游标。
Beginners guide to Blender

按"SHIFT+S"选择游标到世界原点。

按"SHIFT+D"复制它,用"R+Z"旋转180度。
Beginners guide to Blender

切换到物体模式,右键选择shade auto smooth(自动平滑着色)。

进入修改器,选择normals,weighted normals(加权法线)。
Beginners guide to Blender

取消固定smooth by angle(按角度平滑)

Beginners guide to Blender
把它往上移动。

点击屏幕上的绿色Y轴(gizmo)进入背面正交视图。

添加 mesh → Circle。
Beginners guide to Blender
用"R+X+90"旋转它。

切换到编辑模式,如图选中顶点。
用"X"删除它们。

Beginners guide to Blender

按"A"选中全部,用"S"缩放。

Beginners guide to Blender
用"G+Z"往上移动

点击红色-X轴切换到左侧正交视图,调整把手直到它在中间位置。

选中这个顶点,沿X轴挤出-0.007(或者任何你喜欢的数值)。
Beginners guide to Blender

选中这个顶点,沿X轴挤出0.007(或者任何你喜欢的数值)。

沿X轴稍微缩放一下。
Beginners guide to Blender

选中这两个顶点

沿Z轴挤出它们。

Beginners guide to Blender
选中这些顶点

用"CTRL+SHIFT+B"对它们进行倒角。

切换到物体模式。
去 Object → Convert → Curve。

Beginners guide to Blender
点击Data(绿色曲线图标)

进入geometry

Beginners guide to Blender
进入bevel - depth,把深度改成0.002米(或者任何你喜欢的数值)。

如果你觉得效果不错

Beginners guide to Blender
去object - convert把它重新转换成mesh。
切换到编辑模式。
选中两端的这部分,用"F"填充面。


切换到物体模式,右键选择Shade Auto Smooth。

Beginners guide to Blender
选中把手和水桶其余部分,按"CTRL+J"把它们合并在一起。

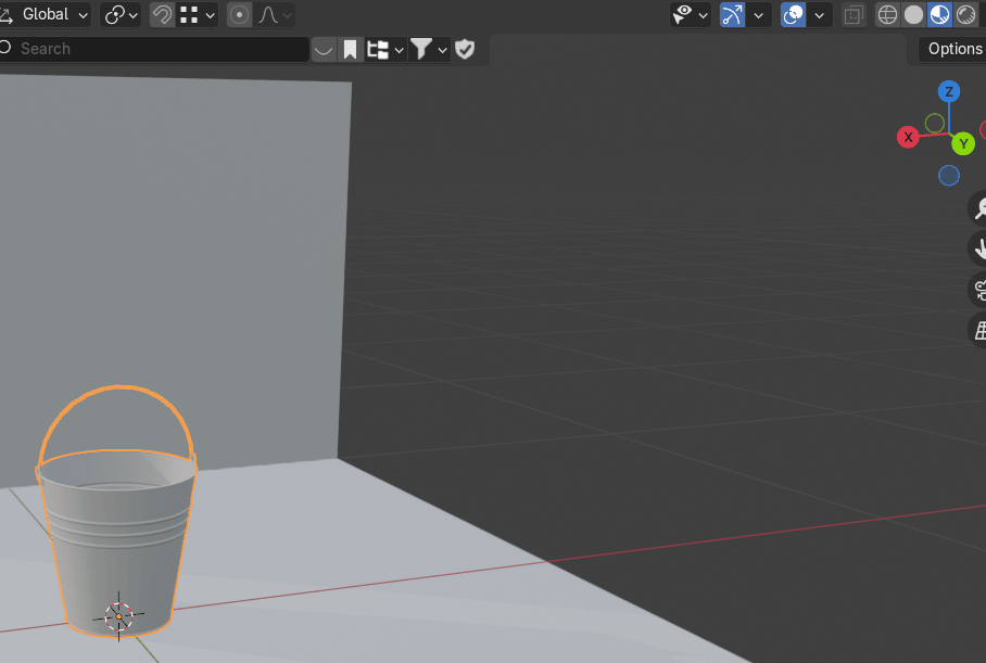
水桶建模完成了,现在来贴图。
添加mesh - plane(平面)。

切换到编辑模式,选中这条边。
Beginners guide to Blender

用"E+Z"沿Z轴挤出它。

回到物体模式。
切换到材质预览模式。
Beginners guide to Blender

把Cylinder重命名为Bucket,把plane重命名为background(或者任何其他名字)。

选中水桶。进入材质面板。
添加一个新材质,重命名为Bucket_Metal(或者任何其他名字)。
Beginners guide to Blender

把光标放在屏幕上方如图所示的位置,当你看到加号时,

按住左键把它拉到左边。

在你刚创建的窗口打开shader editor(着色器编辑器)。按"N"隐藏右侧边栏,因为你不需要它。
Beginners guide to Blender

把metallic(金属度)改成1。

把roughness(粗糙度)改成大约0.3
Beginners guide to Blender

添加 - texture - Voronoi texture,在水桶上添加不同颜色的斑点。

把Voronoi Texture的Color连接到Color Ramp的Fac,这样可以获得灰度颜色渐变。
Beginners guide to Blender

把Color Ramp的Color连接到Principled BSDF的Metallic。

把Voronoi texture里的scale改成大约41。
Beginners guide to Blender

把Color Ramp里的第一个颜色从黑色改成很浅的灰色,把数值设置到

大约0.8。
你也可以调整Color Ramp上的第二个颜色。
Beginners guide to Blender

把Principled BSDF的roughness连接到Color Ramp的Color。

把Color Ramp的Fac连接到Noise Texture的Fac。
Beginners guide to Blender

把Color Ramp上的第二个颜色改成灰色。

把Color Ramp上的第一个颜色改成稍微浅一点的颜色。
Beginners guide to Blender

选中background。添加一个新材质,把它改成黑色。
切换到渲染模式。

把渲染引擎改成cycles,如果你的显卡比处理器更好,就把设备改成GPU。另外,在视口里开启denoise(降噪)。
Beginners guide to Blender

从object切换到world。

把Background的Color连接到Sky Texture的Color。

把Nishita改成Preetham。
Beginners guide to Blender

就是这样!现在你可以添加相机,调整它,然后渲染这张图片。
希望你喜欢这个教程。