第25章:魔法药水的建模、材质和动画制作
Beginners guide to Blender
好啦,这次真的是最后啦!
谢谢你跟着我一起学习!
祝你 Blender 用得开心!
再见,下次见 :D
这次你要学习如何建模、制作材质,还有给魔法药水做动画。
(你可以在我的 YouTube 频道看视频教程:https://youtu.be/msj0kz-dOP8)
开始吧!
按 "A" 全选,然后按 "X" 删除。
Beginners guide to Blender

现在去 Add → Mesh → UV Sphere(添加 UV 球体)。

用 "SHIFT+D" 复制这个 UV 球体。
Beginners guide to Blender

按 "ESC" 让复制的 UV 球体回到原来的位置。

按 "H" 在视口中隐藏第二个 UV 球体,或者点击这个眼睛图标来隐藏它。
要在渲染中隐藏(关闭)这个物体,点击这个相机图标。
Beginners guide to Blender

现在第二个球体在视口和渲染中都被隐藏了。

按 "TAB" 切换到编辑模式。

按 1 切换到顶点选择模式。
Beginners guide to Blender
选择这个顶部顶点。

现在按 "CTRL" + 小键盘 "+" 来选择附近的顶点。一直按 "+" 直到选中如图所示的所有顶点。
如果你用的是笔记本电脑没有小键盘,就去
Select → More/Less → More(选择 → 更多/更少 → 更多),重复这个操作直到选中下一步需要的所有顶点。

Beginners guide to Blender

现在按 "X",选择删除顶点。

Beginners guide to Blender
按 2 切换到边选择模式,然后按 "ALT" + 左键选择这条边。

按 "F" 填充面。

按 "TAB" 切换回物体模式。右键点击,选择 Shade Auto Smooth(自动平滑)。
Beginners guide to Blender

现在在视口和渲染中隐藏第一个球体,然后取消隐藏第二个。

选中它,按 "TAB" 切换到编辑模式。
Beginners guide to Blender

按 1 切换到顶点选择,选择顶部顶点。

只按一次 "CTRL" + "小键盘 +" 来选择顶点。

按 "X" 删除顶点。
Beginners guide to Blender

按 "2" 切换到边选择,用 "ALT" + 左键选择这条边。

用 "E+Z" 沿 Z 轴挤出。

Beginners guide to Blender
按 "A" 全选,然后按 "ALT+E" 沿法线挤出面。

按 "CTRL+R" 添加一个新循环边,然后往上移动。

按 "3" 切换到面选择,选中所有这些面。

Beginners guide to Blender
按 "ALT+E" 沿法线挤出面。

按 "TAB" 切换回物体模式,右键点击选择 Shade Smooth(平滑)。

去修改器面板。添加修改器 —> Generate → Bevel。
Beginners guide to Blender

要修复这部分,增加更多段数和数值。

我加了 4 个段数,数值 0.035,你可以按自己喜好加(注意别加太多,如果你需要低多边形模型的话——就是面数少的模型)。

现在切换到渲染模式,这样你可以添加灯光和材质,看看魔法药水在合适光照下的样子。
Beginners guide to Blender
去渲染属性,把渲染引擎从 Eevee 切换到 Cycles。
如果你有好显卡,可以从 CPU 切换到 GPU。
打开视口降噪来去除噪点,看着更舒服。

把光标放在屏幕上方如图所示的位置,看到加号的时候,

按住左键把它往左下方拖。

在你刚创建的窗口中打开材质编辑器。
Beginners guide to Blender

按 "N" 隐藏右边那个侧边栏,因为不需要。

从物体材质切换到世界材质。

Beginners guide to Blender
把 Background(背景)的 Color 和 Sky Texture(天空纹理)的 Color 连起来。

可以看到,现在你的背景有了天空纹理。

如果你想要,可以从 Nishita 切换到 Hosek/Wilkie,会有点不同类型的天空效果。
Beginners guide to Blender

去 Add → Converter → Color Ramp,把它加在天空纹理和背景之间。

把 Background 的 Strength 改成 3 或类似的数值,如果你想让世界更亮一点。

选择 Color Ramp 的第一个颜色选择器,改成深蓝色(或者你喜欢的其他颜色)。
Beginners guide to Blender

然后稍微往右移一点。

从世界切换回物体。

去材质面板,添加新材质。
Beginners guide to Blender

把 Sphere.001 重命名为 Bottle(瓶子,或者你喜欢的名字)。
把材质重命名为 Glass(玻璃,或者其他名字)。

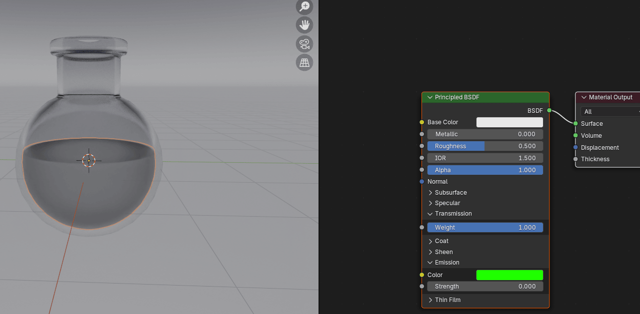
点击 Transmission,把 Weight 设成 1。
Beginners guide to Blender

把 Roughness 设成 0。

从视口和渲染中取消隐藏第一个球体。

选中这个球体,按 "S" 缩放一点点,让它比瓶子小一些。
Beginners guide to Blender

把它重命名为 Potion(药水,或者你喜欢的名字)。
添加新材质,重命名为 Liquid(液体,或者其他名字)。

点击 Transmission,把 Weight 设成 1。
Beginners guide to Blender

点击 Emission,把颜色改成绿色(或者其他颜色)。

因为你还没给 Emission 加强度,所以看不到绿色。把强度从 0 改成你想要的数字。我改成了 0.7。

Beginners guide to Blender
切换到世界材质。

选中 Background 节点,用 "SHIFT+D" 复制它。

Add → Shader → Mix Shader,把它放在 Background 和 Material Output 节点之间。
Beginners guide to Blender

把第二个 Background 节点的 Background 和 Mix Shader 的 Shader 连起来。

把 Mix Shader 的 Fac 和 Light Path Shader 的 Is Camera Ray 连起来,这样你可以把天空换成平面颜色而不影响光照。

把 Background 的颜色改成黑色(或者你喜欢的颜色)。
Beginners guide to Blender

把 Roughness 设成 0,让药水看起来更好。

Add → Camera(添加相机)。

按 "ALT+R" 让相机恢复默认方向。
Beginners guide to Blender

用 "G+Y" 把它往左移一点。

Beginners guide to Blender
用 "R+X+90" 沿 X 轴旋转 90 度。

选中相机,把分辨率改成 1024x1024(如果你想的话)。

点击右边的相机图标

然后点击这个锁图标,这样你就能调整相机位置了。
Beginners guide to Blender

点击这个手图标可以上下左右移动。

滚动鼠标滚轮可以调整距离。调整完后再点击锁图标,这样就不会不小心移动相机位置了。

Beginners guide to Blender
选中瓶子,用 "R" 旋转一下(朝你想要的方向)。

把时间轴往上移。

按 "K",在第一帧插入旋转关键帧。
Beginners guide to Blender

把播放头从第一帧移到第 150 帧(你也可以移到其他帧,这只是举个例子)

用 "R+Z+360" 让瓶子沿 Z 轴旋转 360 度,然后按 K 插入旋转关键帧。

Beginners guide to Blender
把结束帧从 250 改成 150。


点击这里切换到第一帧,按空格键开始播放动画。


Beginners guide to Blender
如果你想让动画看起来更自然,按 A 全选,右键点击,选择 Interpolation mode → Linear(插值模式 → 线性)。

现在你的动画会这样显示。

如果你想改变背景颜色,就在这里改这个颜色。
Beginners guide to Blender

要改变光照颜色,就改 Color Ramp 里第一个颜色选择器的颜色。

要改变第二个天空颜色的渐变,就改 Color Ramp 里第二个颜色选择器。这样你就能在玻璃上得到多颜色的高光效果。