第18章:你的第一个动画
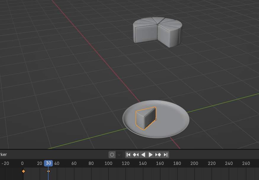
箭头指向的这个部分叫时间线。
那些数字是帧数。
我们可以用不同方式让物体动起来。
今天我会给你展示我认为最简单的一种——通过改变物体位置来做动画。
你的目标会让蛋糕块从空中掉落,直接落到盘子上。

那么,怎么做呢?
首先,选择所有蛋糕块,用"G+Z"往上移动。
我像这样移动它们。

开始插入任何关键帧之前,确保蓝色指针(也叫播放头)在 1的位置。
有些情况下你需要把它放在 0甚至负数,比如你想做下雪动画时,但后面的章节我会解释。也可以放在 2、5、10等。
根据你想让动画从哪帧开始,把关键帧插到那个位置。

在我的动画里,我想让第一块蛋糕从第一帧就开始掉落,所以我把播放头放在那。定位播放头后,选择第一块蛋糕。

因为这是起始位置,你想把第一块蛋糕在第 1帧的位置做成关键帧。
按"K"(之前的 Blender版本是"I",如果你用旧版本别困惑)从"Insert Keyframe Menu"选择 Location。

这意味着你的动画从第 1帧开始,第一块蛋糕的位置在空中。
注意!在 Blender 4.2版本(我现在用的),如果你按"I",会同时插入位置、旋转和缩放。即使这样做也没错,但很多不必要的数据,因为我们既不旋转也不缩放动画。
这个例子我不打算做那些,只会把蛋糕往下移到盘子上,所以我只插入位置。
注意!
当时间线上出现这个橙色/黄色菱形时,你就知道关键帧已插入。

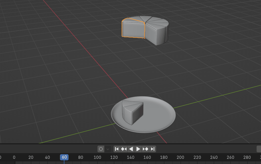
现在把蓝色播放头从第一帧拖到你想让蛋糕块落到盘子上的帧。
我想让第一块在第 30帧落到盘子。所以我把播放头移到那。

如果你想让蛋糕块掉得更慢,就把第二个关键帧放得离第一个更远。如果想让它们掉得更快,就把第二个关键帧放得离第一个更近(比如第 10帧或 15帧那样)。
玩玩看,这样你能更好理解我的意思。
现在定位播放头后,确保第一块蛋糕被选中。
正如我说的,我想让它在盘子上。
所以,要正确定位,打开吸附并把它吸附到盘子。然后按"K"把位置做成关键帧,选择 Location。
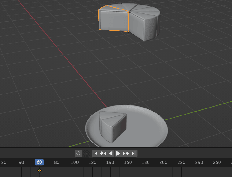
因为你的最终位置是盘子,第一块动画完成了,现在可以移到第二块蛋糕。

我之前的动画在第 30关键帧结束。我想让第二块蛋糕紧接第一块落到盘子后开始掉落。
如果你不想要那样,就从更后面的帧开始,比如 35、50……取决于你想延迟多少。
要让蛋糕块无延迟掉落,选择第二块蛋糕,把播放头放到第 30关键帧(你把它放到前一个动画的结束关键帧),再次按 K,把位置做成关键帧。

现在把蓝色播放头从第 30帧拖到你想让蛋糕块落到盘子的帧。
我想让第二块在第 60帧落到盘子。所以我把播放头移到那。
如果你想让蛋糕块以相同速度掉落,你要确保帧之间的距离相同(30-60-90-120……)。这就是为什么我的第二个关键帧在第 60帧。
现在定位播放头后,确保第二块蛋糕被选中。
把它吸附到盘子。然后把位置做成关键帧。

如果你点击箭头指向的位置,会自动跳到第一帧。现在点击播放按钮或"空格键"开始你的动画。
停止动画也是同样的方式。

如果动画看起来不错,可以继续下一块蛋糕。
如果你想让动画更快一点,可以轻松做到。
选择第二帧(我这里是第 60帧)的菱形,把它拖到你想要的位置。
你可以再检查动画,如果满意了,就可以移到下一块蛋糕。
当你选择任何蛋糕块,你会看到只有一个关键帧。因为插入的关键帧只显示当前选中的蛋糕块。
现在轮到下一块蛋糕了。你会做同样的操作。
选择第三块蛋糕,把播放头放到第 60关键帧。

把位置做成关键帧。

把播放头移到你想让蛋糕块落到盘子的帧。我这里是第 90帧。把蛋糕块吸附到盘子。把位置做成关键帧在第 90帧。

我想你现在明白剩下的蛋糕怎么做了。
试着自己做到最后,我继续解释,这样你可以对照最终结果并纠正任何错误。
第四块蛋糕来了。选择它。把位置做成关键帧在第 90帧。
把播放头移到你想让第四块落到盘子的帧。我会选第 120帧。
现在把蛋糕块吸附到盘子,把位置做成关键帧在选定的帧(我这里是第 120帧)。

如果你想移动时间线看更多数字,只要按 LMB 点击箭头指向的位置同时移动鼠标。

你也可以上下滚动鼠标滚轮放大缩小。

第五块来了。
选择它。把位置做成关键帧在第 120帧。
把播放头移到你想让第五块落到盘子的帧。我会选第 150帧。
现在把蛋糕块吸附到盘子,把位置做成关键帧在选定的帧(我这里是第 150帧)。

第六块来了。
选择它。把位置做成关键帧在第 150帧。
把播放头移到你想让第六块落到盘子的帧。我会选第 180帧。
现在把蛋糕块吸附到盘子,把位置做成关键帧在选定的帧(我这里是第 180帧)。

第七块来了。
选择它。把位置做成关键帧在第 180帧。
把播放头移到你想让第七块落到盘子的帧。我会选第 210帧。
现在把蛋糕块吸附到盘子,把位置做成关键帧在选定的帧(我这里是第 210帧)。

第八块来了。
选择它。把位置做成关键帧在第 210帧。
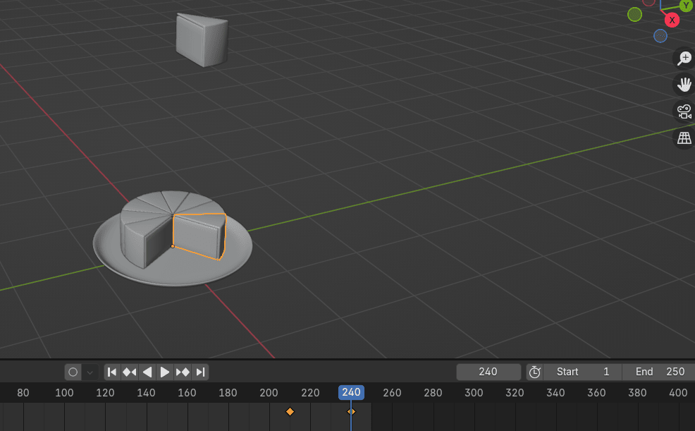
把播放头移到你想让第八块落到盘子的帧。我会选第 240帧。
现在把蛋糕块吸附到盘子,把位置做成关键帧在选定的帧(我这里是第 240帧)。

第九块也是最后一块来了。
选择它。把位置做成关键帧在第 240帧。
把播放头移到你想让第九块落到盘子的帧。我会选第 270帧。把位置做成关键帧。

即使你可以给那帧添加关键帧,如果你开始动画,动画只播到 250帧。
要添加更多帧,只要把这个"END"数字改成更大的数。

我会改成 600。
现在你有更多帧了。

如果你再开始动画,就有足够的帧播放整个动画了。

所以,刚做完整个动画后,把 End 改成你最后那一帧的数字。这里是 270。

你的动画完成了!你可以再开始检查一切是否正常。
如果满意了,可以渲染它。
如果你还不知道怎么渲染动画,别担心。下次我会详细讲解。
我希望你喜欢新章节!我想说感谢所有的点赞、转发、评论、下载、评分,甚至捐赠!还有,我知道我的 YouTube订阅者也因你们增长,所以我发自心底感谢!
我没想到会有这么多正面反馈和大家的支持!
还有,我经常看到评论说"没给我回报"。你们错了,你们已经给了我足够多了。你们的评论、点赞、订阅、转发,甚至只是我帮助了你们或让你们重新学 Blender这件事,对我来说就足够了。
我想写更长的章节,但这周过得太快,没时间写更多内容!下次更新我会尽量写更长的章节!
再次感谢所有的支持和爱!
祝大家 Blender 开心,下周见 🙂