第21a章:给书本添加纹理
把光标放在屏幕上方,当看到加号时,

按住左键往左下方拖动。

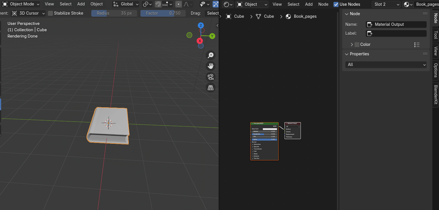
在你刚创建的窗口打开着色编辑器。


按"N"隐藏右边侧栏,因为你不需要它。

选择 Book_covers 材质。

你目前看到的是两个节点:Principled BSDF 着色器节点和 Material Output 节点。
首先让我解释节点的部分是什么。

标题显示节点的名称/类型。
Socket 是节点的输入和输出值。它们出现在节点两侧的小彩色圆圈。
属性是可以影响它们与输入输出交互方式的设置。
现在我详细解释 Principled BSDF 着色器——物理基础、易用的渲染表面材质着色器,基于 OpenPBR 模型。
这是官方定义,但我们用实际例子来更好理解。
你可以通过改变 Base Color 来改变材质颜色。


或者这里,像你之前做的那样。

完全一样的东西,所以当你在着色器里改变基础颜色,那边也会改变。你也可以改变其他选项如 Metallic、IOR 等……
你在 Principled BSDF 着色器看到的第二个选项是 Metallic。

当 Metallic 在 0时,意味着关闭。如果你想要东西不金属,需要把它设为零。

如你所见,这本书不金属。
但如果你把 Metallic 改成 1,突然就金属了。

当然,你也可以在 0和 1之间做变化。所以如果你想物体稍微金属,放得接近 0,

如果你想它有强金属色,放得接近 1。

你在 Principled BSDF 着色器看到的第三个选项是 Roughness。

和 Metallic 一样的情况。如果 Roughness 是 0,物体不粗糙但它是完美镜面反射。

如果 Roughness 是 1,物体完全粗糙。

你在 Principled BSDF 着色器看到的第四个选项是 IOR。
IOR 或折射率,用于镜面反射和透射。
大多数材质 IOR 在 1.0(真空和空气)和 4.0(锗)之间。
默认值 1.5 对玻璃是很好的近似。

你在 Principled BSDF 着色器看到的第五个选项是 Alpha。
用 Alpha 控制表面透明度。

如果 Alpha 是 1.0,完全不透明。

如果 Alpha 是 0.0,完全透明。

我想只解释开始的基本东西,没有实际例子的我就不解释了。

第二个重要的是 Material Output 节点。
目前唯一重要的是 Surface。

如果你想显示材质,你得把 Principled BSDF 输出 socket — BSDF 连接到 Material 输入 socket — Surface。

创建材质时自动连接,但如果你不小心删了,就会这样。

怎么断开 socket 连接呢?
按住 CTRL 和 RMB,会出现一把刀。然后用刀切断线来断开 socket。

你会得到这个。

如果你想连接 socket 呢?
把鼠标指针放在你想连接的输出 socket,这条线会出现。

现在拖到你想连接的输入 socket。

如何添加新节点?
如果你点击这里的 Add

你会看到所有节点分组(输入、输出、颜色转换器……)
所以,举例如果你想再添加一个 Principled BSDF 着色器节点,点击:ADD → Shader → Principled BSDF。

你也可以从 socket 用鼠标拖出来添加,会出现新窗口可以搜索想添加的节点。只要输入名称,用 LMB 确认。

学新节点前还有一件事:在节点区域移动,只要用鼠标滚轮按住同时移动鼠标,如果要放大缩小,上下滚动鼠标滚轮。
现在可以继续给书添加纹理了。
你已有两个节点后要添加的第一个节点是 Voronoi 纹理。

Voronoi 纹理基于到随机点的距离生成 Worley 噪声。

把 Voronoi 纹理的 Color 连接到 Principled BSDF 的 Base Color,你会得到这个。

点击 Voronoi 纹理的 Vector,连接到 Mapping 的 Vector。
Mapping 节点通过应用平移、旋转和缩放来变换输入向量。

当你连接那两个向量后,Voronoi 纹理失去了功能,因为你需要再添加一个节点。

把 Mapping 的 Vector 连接到 Texture Coordinate 的 Object。
Texture Coordinate 节点获取多种纹理坐标。通常用作纹理节点的输入。因为你没有真正的图片纹理(PBR材质)而是程序材质(用节点程序化制作),你把向量连接到 Object 输入 socket。

把 Voronoi 纹理的 Scale 从 5

改成大约 60。如你所见,把 Scale 改成更小的数字,书封面得到更多小细节。如果改成更大的数字,那些细节会更大。

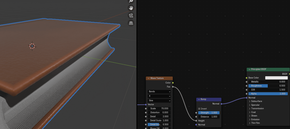
把 Voronoi 纹理的 Color 连接到 Bump 的 Height。
Bump 节点从高度纹理生成扰动的法线用于凹凸贴图。
通常用于伪造高度细节的表面,比如这个例子里的书封面。

把 Bump 的 Normal 连接到 Principled BSDF 的 Normal。

按住"CTRL",同时按住 RMB 切断连接 Color 和 Base color 的那条黄线。

把 Voronoi 纹理的 Feature Output 从 F1

改成 Smooth F1。

F1 计算到最近点的距离以及它的位置和颜色。
Smooth F1 是 F1 的平滑版本。

把 Bump 的 Strength 从 1

改成大约 0.370 让凹凸不那么明显。

把 Distance 改成大约 0.180 减少凹凸的整体距离。

把 Principled BSDF 的 Base Color 连接到 Geometry 的 Pointiness 来在书上创建一些边缘高光。

添加 Converter - Color Ramp,放在 Geometry 和 Principled BSDF 之间。
它会自动连接需要连接的东西。

点击 Color Ramp 的第一个颜色,往右移一点。

点击 Color Ramp 的第二个颜色,往左移一点。

把 Bump 的 Strength 改成大约 0.085。

点击 Color Ramp 的第二个颜色来设置你的边缘颜色。
我选了淡橙色。

然后你可以改变 Color Ramp 的第一个颜色来设置书的整体颜色。这个我选了深棕色。

你可以玩玩那些颜色,让书看起来像你想要的任何样子。
添加 Texture - Noise Texture。
Noise Texture 生成分形 Perlin 噪声。
Perlin 噪声是 Ken Perlin 在 1983 年开发的梯度噪声类型。
它有很多用途,包括但不限于:程序化生成地形、对变量应用伪随机变化、帮助创建图片纹理。
通常在二、三或四维实现,但可以定义为任意维数。(来源:Wikipedia)

把 Noise Texture 的 Fac 连接到 Principled BSDF 的 Roughness。

把 Noise 的 Detail 从 2

改成 15或类似

把 Scale 改成 3。

把 Voronoi 纹理的 Scale 从 65 改成类似 75。

把 Bump 的 Strength 改成大约 0.050。

点击 Principled BSDF 的 Sheen,把 Weight 从 0

改成大约 0.240。这会给书一个漂亮的灰尘外观。
你可以用 Sheen 做各种东西,比如添加灰尘(这个例子),或给材质如布料或桃子皮一种有很多小毛发的错觉。

选择第二个材质 BookPages。

添加 Texture - Wave Texture。
Wave Texture 生成有噪声的程序化条纹或圆环。

把 Wave Texture 的 Color 连接到 Principled BSDF 的 Base Color。

点击 Wave Texture 的 Vector,连接到 Mapping 的 Vector。

把 Mapping 的 Vector 连接到 Texture Coordinate 的 Object。

把 Mapping 的 Y Rotation 改成 90度,这样页面正确旋转。

把 Wave Texture 的 Scale 从 5

改成大约 70,让页面看起来更好。

把 Wave Texture 的 Fac 连接到 Bump 的 Height。书的样子没变,因为你还没连接 Bump 的输出 socket Normal。

把 Bump 的 Normal 连接到 Principled BSDF 的 Normal。你已能看到差异,但颜色变暗了一点。要改变那,你需要做下一步。

按住"CTRL",同时按住 RMB 切断连接 Wave Texture 的 Color 和 Principled BSDF 的 Base Color 的那条黄线。

添加 Converter - Color Ramp,放在 Wave Texture 和 Bump 之间。

点击 Color Ramp 的第一个颜色,改成灰色。

添加 Input - Ambient Occlusion。Ambient Occlusion 计算着色点上方半球被遮挡多少。如果你电脑慢要小心,想想是否应该添加,因为渲染时间可能显著变慢。

把 Ambient Occlusion 的 Color 连接到新的 Color Ramp 节点的 Fac。
还不工作,因为 Color Ramp 的输出 socket 没连接到任何东西。

把 Color Ramp 的 Color 连接到 Principled BSDF 的 Base Color。

点击 Color Ramp 的第一个颜色,往右移一点。

点击 Color Ramp 的 +

添加一个颜色。点击加号后,中间指针出现了新颜色。

选择淡黄色。

点击 Color Ramp 的第三个颜色选择器,也改成淡黄色。

点击相机图标。
去 View,打开 Camera to View。

现在你可以通过上下滚动鼠标滚轮调整视角远近,按住鼠标滚轮同时左右移动鼠标旋转视角。
如果你想移动整个相机,按住"SHIFT"同时按鼠标滚轮上下移动鼠标。
当你满意后,关闭 Camera to View,点击 Render,渲染图片。

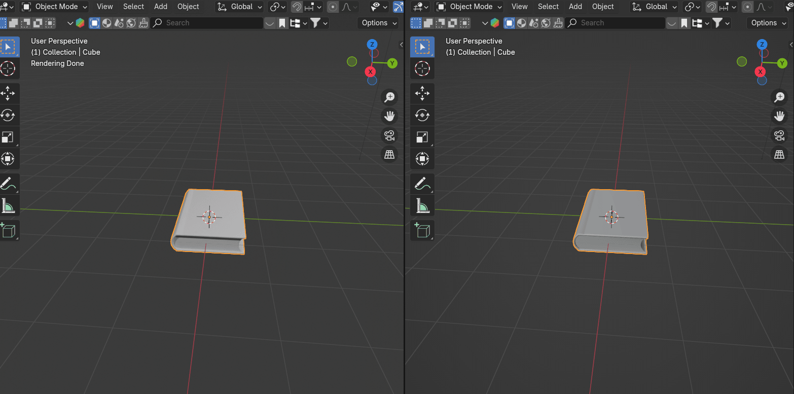
完成啦!现在你知道如何在 Blender 中建模和给书添加纹理了。
我希望你喜欢新章节!我尽量解释清楚,但如果有什么不明白的尽管问。
再次感谢对这本指南和我的 YouTube 频道所有的爱和帮助。
我们超过 900订阅者了,离我们主要目标 1000越来越近!
你也可以在 YouTube 上跟随整个章节!
https://www.youtube.com/watch?v=onF5s2bXhZ0&t=2s
祝大家 Blender 开心!拜拜,下次见 😀