第3章:安装好 Blender后该做什么?——移动和删除物体
现在终于可以打开 Blender 了。

Blender 启动界面。作者截图。
首先,你会在场景中看到三个物体:相机、立方体和灯光。

相机、立方体、灯光。作者截图。
在开始做任何事情之前,有两件重要的事情要知道:
-
在 Blender 中,同一个东西可以用多种方式建模,大多数情况下,它们都是正确的。
-
Blender 有很多快捷键。从一开始就尝试使用和学习它们,这样你的建模工作会轻松很多。

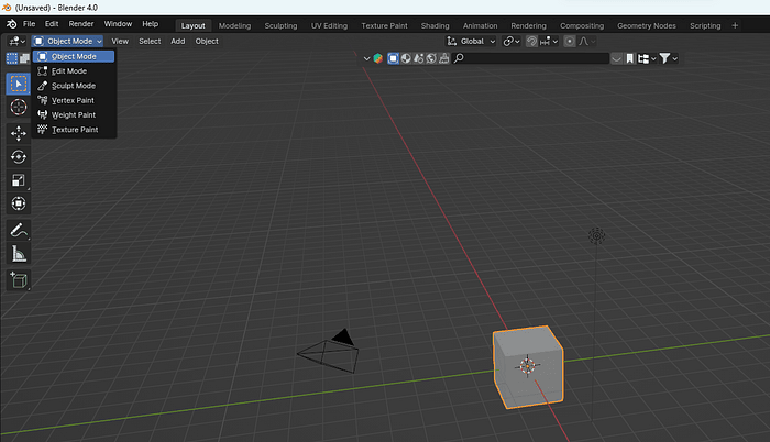
如果你点击这里,会出现一个下拉菜单,里面有不同的模式。首先我们来聊聊物体模式:在物体模式下,你可以移动、旋转和缩放(调整大小)物体,但不会改变它们的几何结构。
让我们选中我们的物体——立方体。在 Blender 中,你可以通过左键点击(LMB)来选择物体。
如果没有橙色轮廓,说明物体(在这里就是立方体)没有被选中。

如果有橙色轮廓,说明立方体被选中了。

如果你想取消选中立方体,在它外面点击一下。
这样橙色轮廓就会消失。
在继续之前,我给你介绍另一种判断哪个物体被选中的方法。
这是大纲视图。它用来整理所有数据、选择和取消选择物体、隐藏或显示物体等等。

其他功能我以后再解释,但现在我想告诉你什么是活动物体,以及如何选择和取消选择它们。
这是 Blender 中网格的标志。

你可以看到网格标志周围有灰色背景(我们稍后会讲什么是网格)。
这个灰色背景意味着你的物体是活动的。
现在知道有个叫活动物体的概念就够了。
就像你之前用 LMB 直接点击选中立方体一样,你也可以在大纲视图中用 LMB 点击物体(网格)的名字来选中它。
在这个例子中,你的物体叫 Cube。

你可以通过看到立方体上的橙色轮廓来判断它被选中了,也可以通过看到物体名称(这里是 Cube)后面的蓝色背景来判断。

既然你知道了如何选中立方体,我们来试着移动它。
但在那之前,相机和灯光现在不重要,让我们先删除它们。
要删除一个物体(这里是相机),选中相机然后按"X"或"Del"键把它从场景中移除。灯光也一样可以删除。

场景清理干净后,终于可以移动立方体了。
是时候学习你在 Blender 的第一个快捷键了!
准备好了吗?好,我们开始!
如何用快捷键移动立方体?

-
用 LMB 选中立方体。
-
按 G。
-
现在,用鼠标把立方体移动到你想要的位置。
-
用 LMB 确认位置。
Blender中的坐标系

X 和 Y 轴。作者截图。

X 和 Z 轴。作者截图。

显示 X、Y 和 Z 轴的 Gizmo。作者截图。
在 Blender 中,我们有三个坐标轴:X(红色的)——左右方向,
Y(绿色的)——前后方向,
Z(蓝色的)——上下方向。
如何沿坐标轴移动立方体?
你已经学会了用 G 移动立方体。
如果想沿某个轴移动,只要按 G +(其中一个轴)。

沿 X 轴移动立方体。作者截图。

沿 Y 轴移动立方体。作者截图。
沿 Z 轴移动立方体。作者截图。

G + X —— 沿 X 轴移动。
G + Y —— 沿 Y 轴移动。
G + Z —— 沿 Z 轴移动。
最后用 LMB 确认位置。
正如我之前提到的,在 Blender 中有很多方法可以做同样的事情。
我们还可以用另一种方式移动立方体。
用移动按钮移动立方体
- 点击这里(箭头指向的位置)——打开移动按钮。

- 会出现三个箭头,每个颜色代表一个轴。

- 选择你想要的箭头,然后按住它,往你想(并且能)的方向移动。

沿 X 轴移动立方体。作者截图。

沿 Y 轴移动立方体。作者截图。

沿 Z 轴移动立方体。作者截图。
恭喜!现在你知道怎么在 Blender 中移动立方体了!