第12章:倒角
现在来学习第三个工具——倒角。
倒角是指以一定角度切入选中元素,创建斜角或倒棱。
听起来很复杂,让我给你展示一下。
用"TAB"切换到编辑模式。
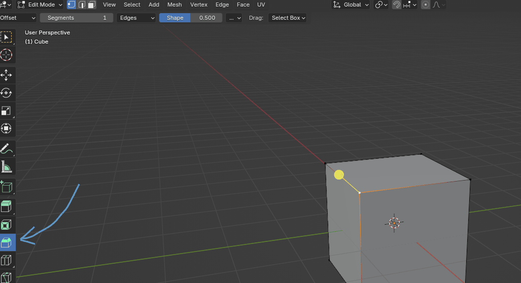
你可以点击箭头指向的位置激活"倒角"。

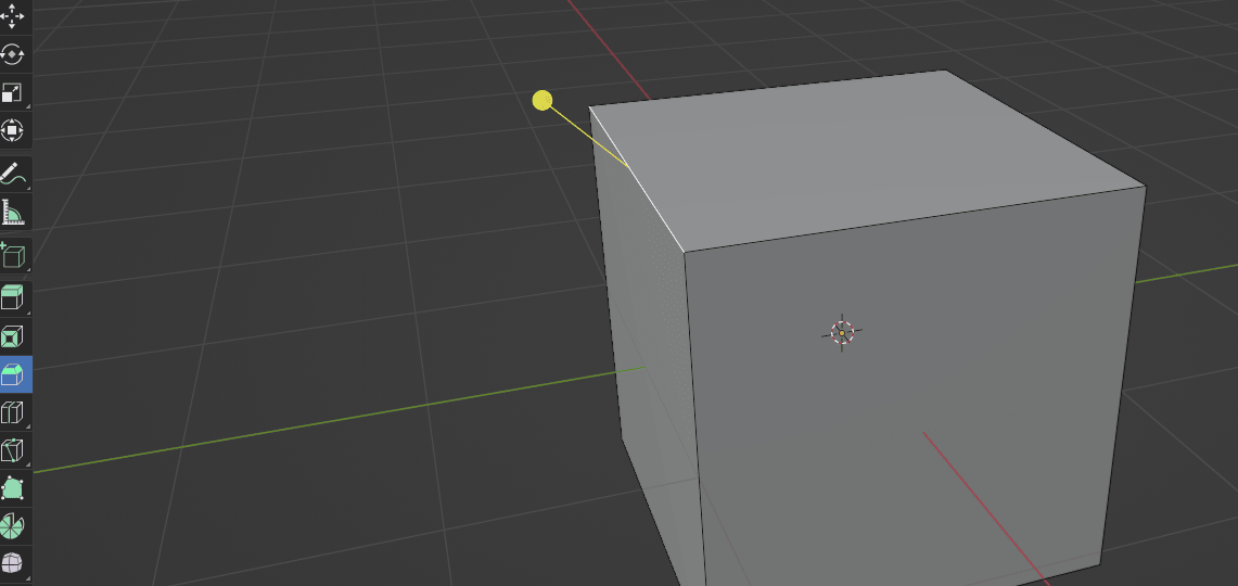
如果你切换到顶点,你会发现无法倒角它们,但别担心,我会教你一个技巧,让你也能倒角顶点,因为建模时知道这个会很有用。
选择你想倒角的顶点,不要用按钮激活倒角,而是用快捷键。
同时按"SHIFT+CTRL+B"。


用 LMB 移动来决定倒角的大小。
如果你往上滚动鼠标滚轮,可以增加顶点数量。

往下滚动,可以减少顶点数量。

我再教你一个技巧。
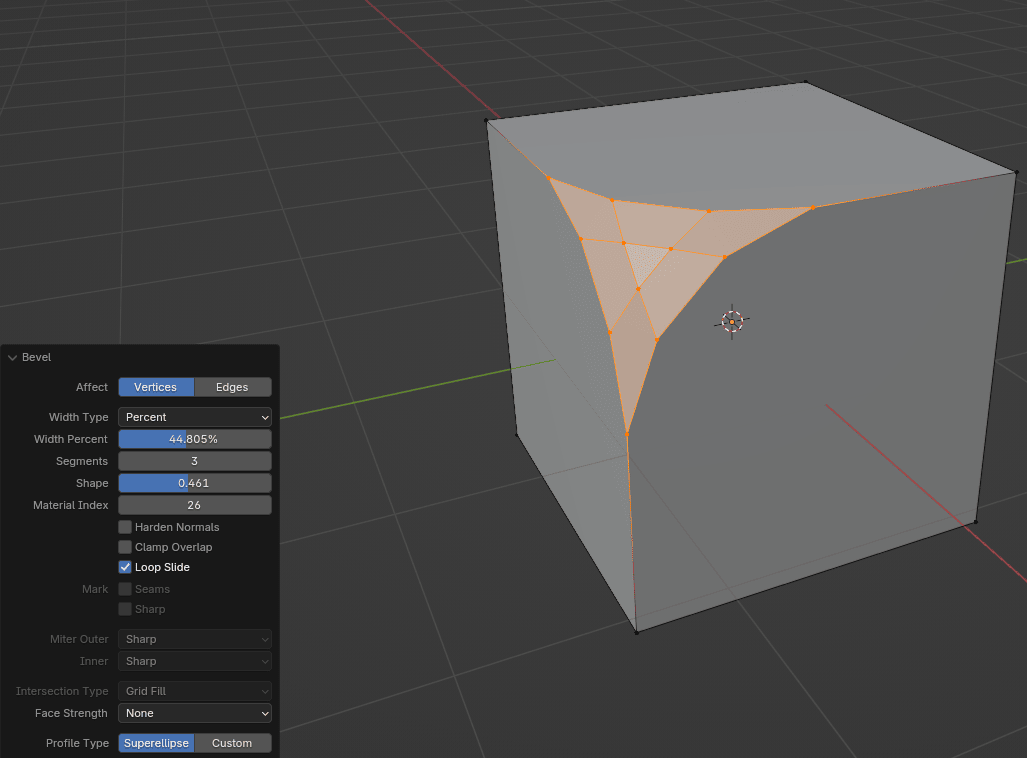
你看到左下角这个写着"Bevel"的部分了吗?


如果你点击它,会有更多选项。
因为我在讲顶点,我们不会把 Affect 从顶点改成边。

你可以把宽度类型从 absolute 改成 width、depth 或 percent。

当你改变宽度类型时,其他选项也会变化。

我不会单独解释每个部分做什么,因为你可以自己玩玩看。学习和记住东西最好的方式就是自己探索。
注意!
每当你看到左下角有菜单时,如果你完成了操作(这里是倒角)或点击了其他地方,菜单就会消失。
但别担心,你可以用 F9 把它找回来,只要你还在同一个模式下(这里是编辑模式),并且除了取消选择物体外没做其他操作。
如果你切换到边选择,倒角按钮就能用了。
当你通过按钮激活倒角工具时,会出现这个黄色圆圈和黄色线。

当你按住 LMB 时,如果滚动鼠标滚轮,段数会增加或减少,取决于你往上还是往下滚。


如果你想倒角面,方法跟边一样,只要切换到面选择而不是边选择。
其他都一样。

记住!
倒角边和面的快捷键是"CTRL+B"。