第9章:编辑模式
在物体模式下还有很多东西要给你展示,但很多都和编辑模式相关,所以现在该从物体模式切换到编辑模式了。
你可以从这个菜单点击编辑模式来切换。

或者直接按"TAB"在物体模式和编辑模式之间切换。
在物体模式下,立方体看起来不像这样,但现在我们可以编辑它了,它的样子也变了。
在物体模式下,你只能移动、旋转或缩放物体、添加和应用修改器、以及改变材质,但在编辑模式下,你可以真正编辑拓扑结构。
顶点选择

先来了解一下立方体由什么组成。
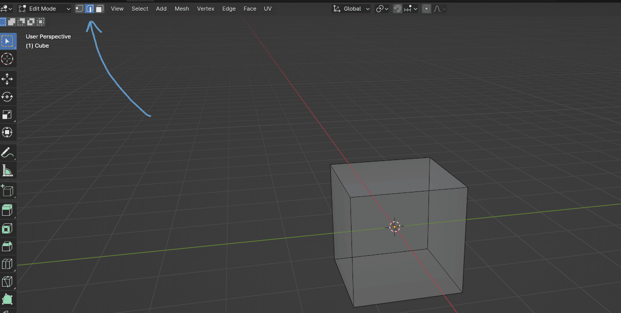
这个箭头指向顶点选择。
那什么是顶点呢?

顶点就是你能看到的所有那些小点。
所以我们的立方体有 8个顶点。

如果你想切换到顶点选择,可以选中这部分,或者在键盘上按 1(不是数字键盘)。

如果你想切换到边选择,可以选中这部分,或者在键盘上按 2(不是数字键盘)。

但什么是边?
边连接两个顶点。这意味着这个立方体有 12条边。

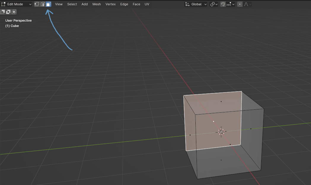
这就是面。

如果你想切换到面选择,可以选中这部分,或者在键盘上按 3(不是数字键盘)。
面是三个顶点之间的区域——三角形,四个顶点——四边形,或更多顶点——每边都有边的 n-gon。这意味着这个立方体有 6个面。
你可能注意到我展示立方体时能看到它内部(透明的)。这叫 X射线模式。你可以点击箭头指向的位置激活它,或者直接按"ALT+Z"。关闭的方法也一样,点击屏幕或键盘都可以。

你已经熟悉移动、旋转和变换按钮了,我就不再解释。不同的是,在编辑模式下,你可以移动、旋转或缩放立方体的部分,而不是整个立方体。
所以你可以移动顶点、缩放面或旋转边。

下一章你会学到新工具,但在那之前,试着在编辑模式下玩玩这些你已经熟悉的工具,感受一下。