第4章:旋转和缩放(调整大小)物体
上次我们学会了如何在 Blender 中移动和删除立方体。
今天我们来学习如何旋转和缩放它。
如何用快捷键旋转立方体(角度旋转)?这是旋转的角度。

在左下角你可以看到旋转角度的数值。
如何用快捷键旋转立方体(轴向旋转)?
-
用 LMB 选中立方体。
-
如果想沿某个轴旋转,只要按 R+(其中一个轴)。
R+X —— 沿 X 轴旋转。

R+Y —— 沿 Y 轴旋转。

R+Z —— 沿 Z 轴旋转。

- 最后用 LMB 确认旋转。
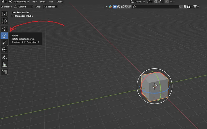
如何不用快捷键旋转立方体(轴向旋转)?
- 点击工具栏(箭头指向的位置)——点击旋转按钮启用它。

-
会出现三个彩色圆环——每个颜色代表一个轴。
-
选择你想要的轴,然后按住 LMB,沿所选轴的方向旋转。

不用快捷键沿 X 轴旋转立方体。作者截图。

不用快捷键沿 Y 轴旋转立方体。作者截图。

不用快捷键沿 Z 轴旋转立方体。作者截图。
我们学会了如何移动和旋转立方体(或其他任何物体)。
现在来学习如何缩放(调整大小)物体。
如何用快捷键缩放(调整大小)立方体?
-
用 LMB 选中立方体。
-
按 S,然后用鼠标把立方体缩放到你想要的大小。
-
最后用 LMB 确认缩放。

如何用快捷键沿某个轴缩放(调整大小)立方体?
-
用 LMB 选中立方体。
-
如果想沿某个轴缩放,只要按 S+(其中一个轴)。
S+X —— 沿 X 轴缩放。

S+Y —— 沿 Y 轴缩放。

S+Z —— 沿 Z 轴缩放。

- 最后用 LMB 确认缩放。
如何不用快捷键缩放(调整大小)立方体?
- 点击工具栏(箭头指向的位置)——点击缩放按钮启用它。

-
会出现三条彩色线——每条颜色代表一个轴。
-
选择你想要的轴,然后按住它,往你想(并且能)的方向缩放。
-
最后用 LMB 确认缩放。

不用快捷键沿 X 轴缩放立方体。作者截图。

不用快捷键沿 Y 轴缩放立方体。作者截图。

不用快捷键沿 Z 轴缩放立方体。作者截图。你已经学会了在物体模式下变换物体(移动、旋转和缩放)。
重要提示!
在编辑模式下编辑网格之前,一定要先应用变换。
否则,物体模式和编辑模式下的数值会不一致。
如何应用缩放到物体?

缩放。作者截图。
如你所见,这里 X 的缩放 = 1,Y 的缩放 = 1,但 Z 的缩放 = 3.473。这是什么意思?
我们没有改变 X 和 Y 的缩放,所以它们的数值保持不变。
这里的数值代表百分比。1=100% 表示原始大小,2=200%,3=300% 等等。
我们沿 Z 轴缩放了物体,所以它的数值变了,不再是 1。
X、Y 和 Z 的缩放数值应该始终保持 1。

要应用 Z(或 X、Y 如果需要)的缩放,按"CTRL+A"然后应用缩放。
点击后所有数值都会被应用。不需要分别对 X、Y、Z 各做一次。

恭喜!现在你知道如何在 Blender 中移动、旋转和缩放立方体了!
我就讲到这儿,免得你觉得太晕。