第20章:建模一本书
来多练习建模和纹理。
这次,你会学习如何在 Blender 中建模和给书本添加纹理。
我们开始吧!
这次,你不会删除立方体,而是从头就用它,因为你建模的是书,和书形状最相似的是立方体。

用左键(LMB)选择立方体,按"S+Z"沿 Z轴缩放。

之后,再缩放一次,这次用"S+Y"沿 Y轴。

如果需要,你可以通过沿 Y和 Z轴缩放进一步调整它的厚度和大小。
按"CTRL+A"应用缩放。
重要提示!
你这样做是因为如果你不应用缩放,当你进入编辑模式时,物体行为会相对于它的原始大小,尽管视觉上看起来不同。
所以在编辑模式下既不能正确缩放也不能正确移动。
你应该总是应用缩放,除非你对物体的物体模式编辑是临时性的。
如果你没应用你的缩放/位置/旋转,你随时可以按 ALT+S/G/R 让它恢复原始形状。
用"TAB"从物体模式切换到编辑模式,这样可以添加和编辑一些几何结构。
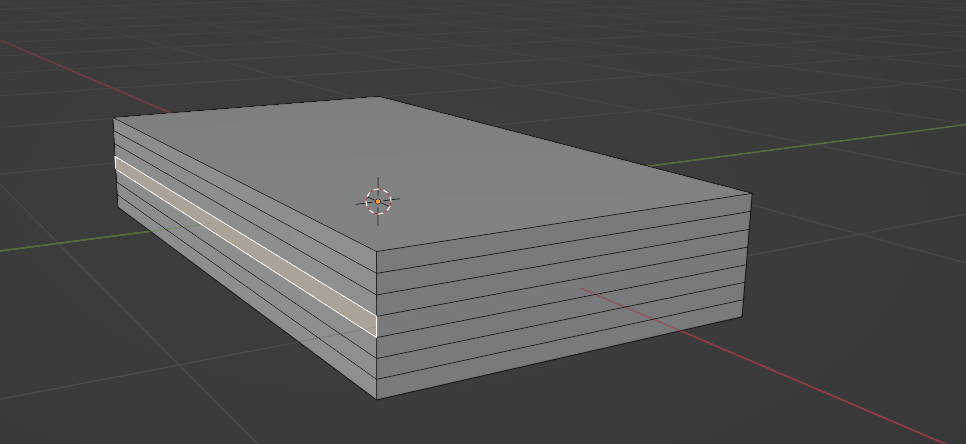
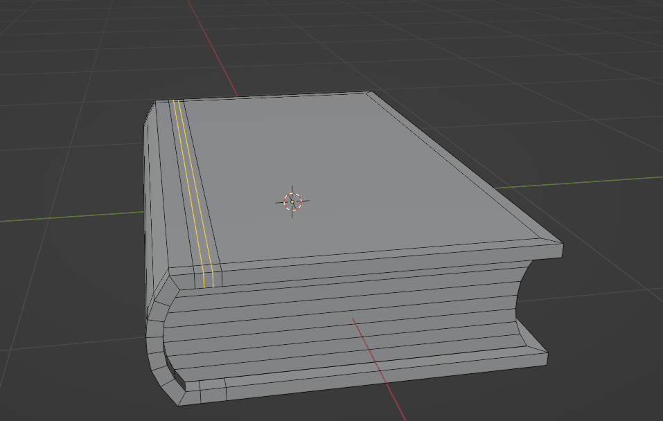
你想添加一些环切。我想有 6个环(你可以少些或多些),所以我往上滚动鼠标滚轮 6次,用 LMB 确认。
你想让这些环切居中,所以按右键(RMB)让它保持居中。

用 3 从顶点选择切换到面选择。
用 LMB 选择这个面

按住鼠标滚轮旋转场景,按住"SHIFT"

用 LMB 选择这个面。

现在来学一个新工具——比例编辑。
比例编辑用于按距离比例编辑附近的顶点,相对于选中的顶点、边或面。
离选中顶点越近,越受你的编辑影响。
所以如果你有一网格顶点,选中一个移动它也会影响附近顶点,取决于它们离选择有多近。
让我给你展示,这样你能明白我在说什么。
用"O"或点击这里打开比例编辑。

按"G+Y"如图沿 Y轴移动面。

往上滚动鼠标滚轮时,影响范围变大,往下滚动时,影响范围变小。
所以你需要往下滚一点。
玩玩比例编辑。
不需要做得和我完全一样,这只是展示一种方式。所以缩放不同,实验,那样你学得最快。
用"O"或点击这里关闭比例编辑。

按"A"选择全部,用"G+Y"沿 Y轴把书往右移回到中间。

用 LMB 选择这个前面,

按住"CTRL",像我那样选择其余的面。

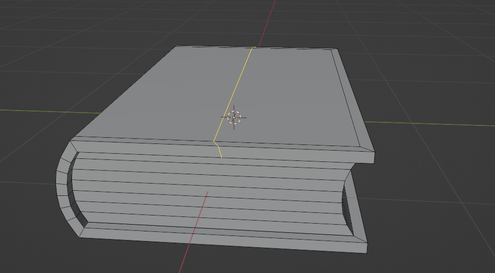
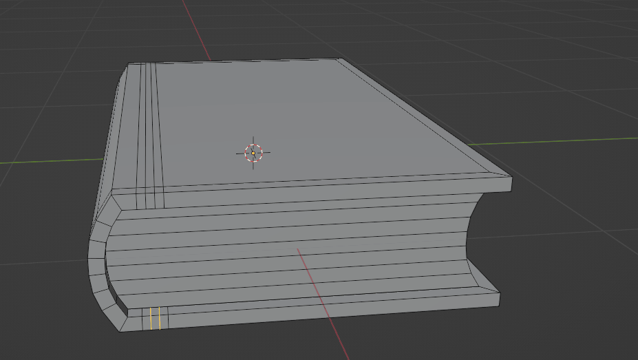
现在按"ALT+E",选择 Extrude Faces Along Normals,往上移动鼠标向外挤出或向下向内挤出。这里,往上移动鼠标。
如果你想让整本书厚度均匀,按"S"打开 Even thickness。

这样你给书添加了更多几何结构。
点击这条边,按"ALT"选择这整个环。

再按"ALT+E",选择 Extrude Faces Along Normals,往上移动鼠标向外挤出。再按 S 打开 Even thickness。

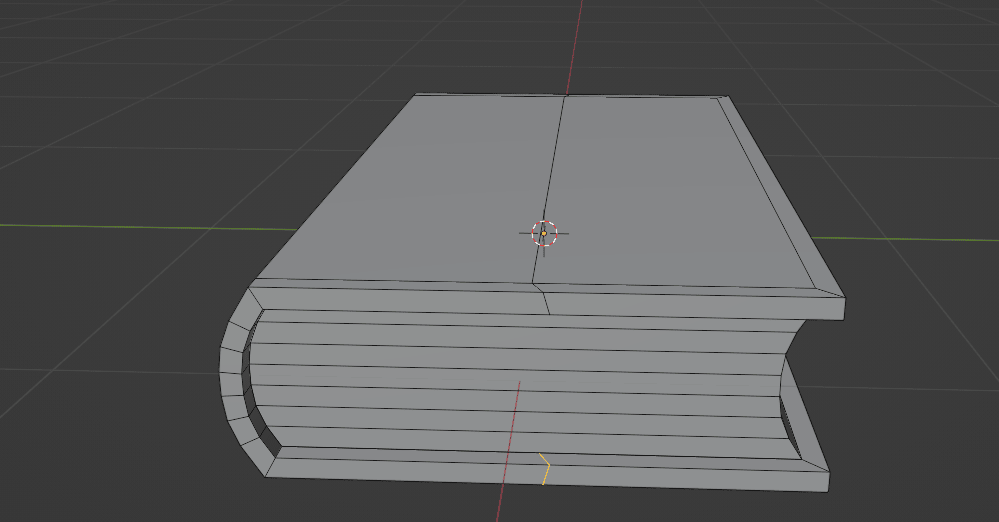
按右键(RMB)选择 Shade Auto Smooth。
这是用于根据角度视觉上去除不需要的尖角。

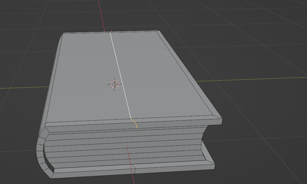
用"TAB"从物体模式切换到编辑模式。
用 LMB 选择这个面

然后把鼠标指针移到你想要的面,
按 CTRL 从第一个到这个面选择全部。


按住"SHIFT"选择这边的面而不取消之前选的面。

松开"SHIFT",再用 LMB 把鼠标指针移到你想要的面,按 CTRL 从第一个到这个面选择全部。

按住鼠标滚轮旋转到这边,和之前一样做来选择那边所有面。
现在按"Y"把选中几何从相连未选几何分离开。

如果你移动里面的面,你会发现它们现在已和书封面分离了。

再用"CTRL+R"添加环切。
顶部加一个——这里,

底部加一个——这里。

现在用"ALT"选择这整个环切

按住"SHIFT",也用"ALT"选择底部这个环。

你想让它们都和 Y轴对齐,用"S+Y+0"做,用 LMB 确认。

现在用"G+Y"沿 Y轴往左移。

再添加两个环

重复之前步骤的所有操作。

现在用"CTRL+R"在这两个环之间添加两个环切

按"ESC"让它们居中。

用 3 切换到面选择。
用 LMB 选择这个面

然后把鼠标指针移到你想要的面,按 CTRL 从第一个到这个面选择全部。

按住鼠标滚轮旋转到这边,按"SHIFT",把鼠标指针移到你想要的面,按 CTRL 从第一个到这个面选择全部。

按"S+Z"沿 Z轴缩小。

用"TAB"切换到物体模式。
点击修改器。
Add modifier - Generate - Bevel。

如果你像我一样用 Blender 4.2建模,添加倒角前你已经有另一个修改器了。
它叫 Smooth by angle。
当你添加 Shade Auto Smooth 时自动添加,别担心,这只是 Blender 的新东西。

把倒角段数改成 3或你觉得最好的任何数字。

直到现在你都在实体模式。现在切换到渲染模式,这样可以添加灯光和材质,看看你的书在合适灯光下是什么样子。
你已学过怎么把渲染属性改成 Cycles、切换到 GPU、打开降噪,所以我不重复。
选择场景里已有的点光源。

如果你删了它,直接去 Add → Light → Point。

用"G+Y"沿 Y轴往右移。

用"SHIFT+D"复制,用"Y"往左移。

再选择第一个光源,用"SHIFT+D"复制。
这次,用"X"沿 X轴移动。

选择书。
点击材质,重命名为 Book_covers。

点击 + 和 new 再一次添加第二个材质。
把这个重命名为 Book_pages。

用"TAB"切换到编辑模式。
把鼠标指针移到页面,按"L"选择相连页面。

选择相连只是意味着你可以基于缝合线、材质或法线选择一组顶点。
在材质部分选择 BookPages,点击 Assign。

现在你已把那个材质分配给书页面了。
用"TAB"切换到物体模式。
这次我会停在这里,因为还有更复杂的纹理部分,我想让你慢慢一步步学,不要觉得压力太大。
那些还想多学或只想看视频教程的人,可以在我 YouTube频道查看这个教程:
https://www.youtube.com/watch?v=onF5s2bXhZ0&t=2s
我希望你喜欢新章节!我尽量多写让你能学很多新东西。
祝大家 Blender 开心,下周见 🙂