第24章:碗和意大利面的建模与纹理
Beginners guide to Blender
这次你要学习如何建模和制作一个带调料的意大利面碗。
我们开始吧!(你可以在我的YouTube频道查看视频教程:https://youtu.be/XGlf3eB3b-k?si=NL9s_h1Uq4P9CsN1)
选择立方体,用"X"删除它。

添加 mesh-UV Sphere(UV球体)。

Beginners guide to Blender
用小键盘3切换到右正交视图,或者点击屏幕上的红色X。

用"TAB"切换到编辑模式。
用"ALT+Z"开启X射线模式。

如图所示选择球体的一半,用"X"删除这些顶点。
Beginners guide to Blender


如图选择底部顶点,也用"X"删除它们。


Beginners guide to Blender
选择所有底部顶点,按"F"填充面。

用"ALT+Z"关闭X射线模式。
用"CTRL+B"倒角。
向上滚动鼠标滚轮增加分段数。我加了4个分段。


用"A"选择全部。
Beginners guide to Blender

按"ALT+E",选择沿法线挤出面。

用2切换到边选择模式。
如图所示选择边
Beginners guide to Blender

用"CTRL+B"倒角它们。
我加了4个分段。

用"TAB"切换到物体模式。
Beginners guide to Blender
点击右键(RMB),选择自动平滑着色。

用小键盘3切换到右正交视图。
用"G+Z"把碗向上移动。

去叠加层,开启面朝向。
Beginners guide to Blender

应该是蓝色的。
如果是红色的,用TAB切换到编辑模式。
用A选择全部。
去 mesh - normals - recalculate outside(重新计算外部)。现在应该是蓝色了。

切换到物体模式,关闭面朝向。
用小键盘3切换到右正交视图。
Add - mesh - cylinder(圆柱体)。用S缩放。
Beginners guide to Blender

用"G+Z"向上移动。应用缩放。

用"TAB"切换到编辑模式。用"S"缩放。
Beginners guide to Blender

用"S+Z"缩放。

Beginners guide to Blender
用"ALT+Z"开启X射线模式。
如图所示选择所有边。

去 select - checker deselect(棋盘取消选择)。用"ALT+Z"关闭X射线模式。

Beginners guide to Blender
按"S+X+0,9",然后"S+Y+0,9",得到这个形状。

用"ALT+Z"开启X射线模式。如图所示选择所有边。
如图所示选择所有边。

用"ALT+Z"关闭X射线模式。
Beginners guide to Blender
用"CTRL+B"倒角它们。我又加了4个分段。

用3切换到面选择模式。
选择顶部

和底部面。
Beginners guide to Blender

按"X"删除面。

用1切换到顶点选择模式。
用小键盘1切换到前正交视图。
开启X射线模式。
现在你要学习一个新工具叫剪切(Shear)。
Beginners guide to Blender

剪切是一个沿指定轴剪切选中项目的工具。
你可以通过点击箭头指向的图标来激活它,通过按

"SHIFT+SPACEBAR"并选择SHEAR
或者按组合键:"SHIFT+CTRL+ALT+S"
Beginners guide to Blender

用2切换到边选择模式。
用小键盘1切换到前正交视图。
开启X射线模式。
选择顶部和底部边(或者顶部和底部顶点——在这种情况下两种方式都可以),按"SHIFT+CTRL+ALT+S" + Y沿Y轴移动,然后用鼠标向下移动。

关闭X射线模式。
Beginners guide to Blender
用"A"选择全部。
按"ALT+E"选择沿法线向外挤出面。

用"A"选择全部,用"S+Y"缩放。

Beginners guide to Blender
用"TAB"切换到物体模式。
点击右键选择自动平滑着色。顺便检查一下面朝向。如果是蓝色的,就没问题。

选择一个意大利面,用小键盘1切换到前正交视图。

用"TAB"切换到编辑模式。
用"A"选择全部,用"S"缩放。
Beginners guide to Blender

如果需要,用S和"S+Z"再缩放一点,让它看起来更小更长。

用"TAB"切换到物体模式。
按"CTRL+A"应用缩放。
因为你每次都在编辑模式下缩放物体,缩放值已经是正确的了,但提醒自己应用缩放是个好习惯,万一你在物体模式下改变了缩放值。
去 object - set origin - origin to center of mass (volume)(设置原点到质心)。
Beginners guide to Blender

选择碗,重命名为"Bowl"(或其他名字)。
选择意大利面,重命名为"Pasta"。

是时候学习新东西了!
我不想让意大利面和碗在同一个集合里。
怎么把物体(在这个例子中是意大利面)放到一个新的单独集合里?
选择你想放到新集合里的物体,按M,你会看到这个
Beginners guide to Blender

你可以通过选择New Collection创建一个全新的集合,

给它命名并创建它。
Beginners guide to Blender
我把它命名为Pasta,这里就是——包含Pasta物体的Pasta集合。

现在所有准备工作都完成了,该介绍一下Blender里的基础物理了。
如果你点击这里,会打开一个叫物理属性的新部分。里面有力场、碰撞、布料等等。一如既往,我会用真实的例子一点点教你,这样你就不会觉得太复杂。

现在是学习刚体的时候了。
如果你选择一个物体然后点击刚体,你会添加一个作为刚体的活动物体。
同时,一些新属性会出现。
Beginners guide to Blender

要从物体上移除刚体设置,只需点击刚体左边那个X。
现在我来给碗添加刚体。
选择碗,点击刚体。

如果你不确定在哪个物体上添加物理效果,检查左上角的物体名称。它显示Bowl,所以没问题。
Beginners guide to Blender

你需要的是这部分——刚体类型:Active(主动)或Passive(被动)。

如果你选择Active类型,你的物体将直接受模拟结果控制。
如果你选择Passive类型,你的物体将直接受动画系统控制。
因为你想让物体受动画系统控制,选择Passive类型。
根据你选择的类型,你会得到新的调整选项。
Beginners guide to Blender

现在,选择意大利面,再点击刚体。
这次刚体类型会是Active,所以你不需要改变什么。

按空格键开始模拟。按空格键开始模拟,也用它停止模拟。
Beginners guide to Blender
如你所见,意大利面在空间里飞,我们需要修复这个问题。

选择碗,把形状从Convex Hull改为Mesh。

Convex Hull最适合包裹所有顶点的网格状表面(即收缩包裹),顶点少时效果最好。
Mesh最适合只由三角形组成的网格,允许比凸包更详细的交互。
再次检查你的模拟。意大利面现在在碗里了。

用小键盘1切换到前正交视图。
Beginners guide to Blender

选择意大利面,用"G+Z"向下移动。

又是学习新东西和非常有用的东西的时候了。
在Blender里有两种复制物体的方法。
第一种你已经知道了——"SHIFT+D"。
现在你要学的是另一种复制方式——"ALT+D"
有什么区别?与其给你定义,我用新例子来解释。
ALT+D和SHIFT+D的区别?
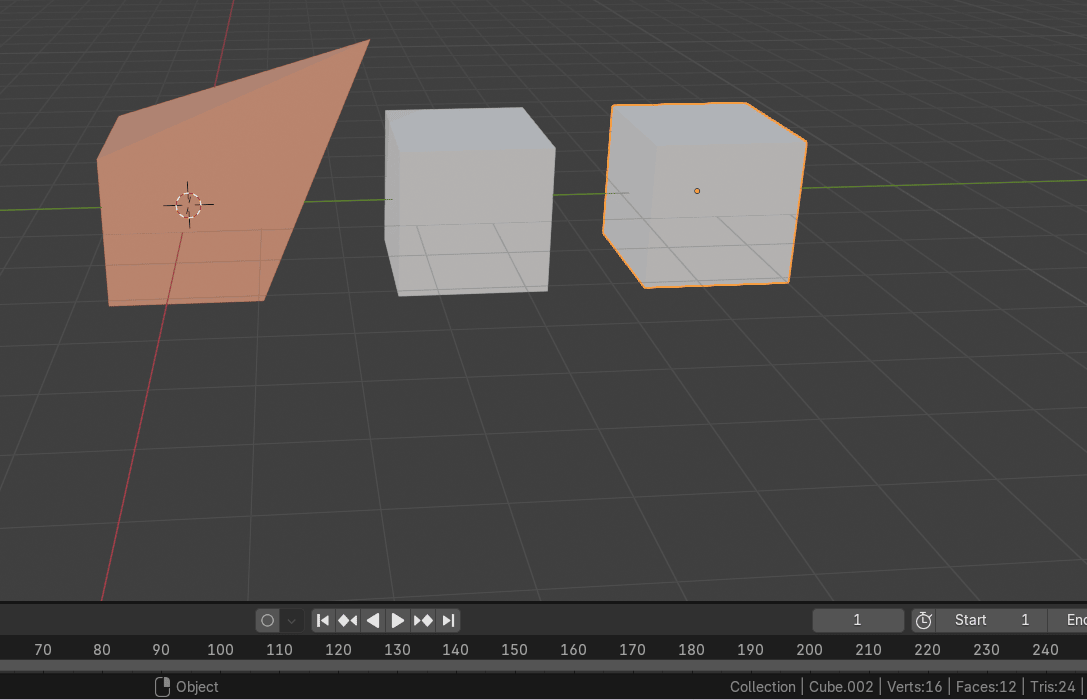
我打开了一个新的Blender文件,这样可以用最简单的方式,用默认立方体给你展示。
这个场景目前有:8个顶点、6个面和12个三角面。
Beginners guide to Blender

如果你用"SHIFT+D"复制添加一个新立方体
这个场景将有:16个顶点、12个面和24个三角面。

如果你选择一个立方体,切换到编辑模式,不管你做什么——移动、缩放、改变颜色——另一个立方体都会保持不变。
Beginners guide to Blender

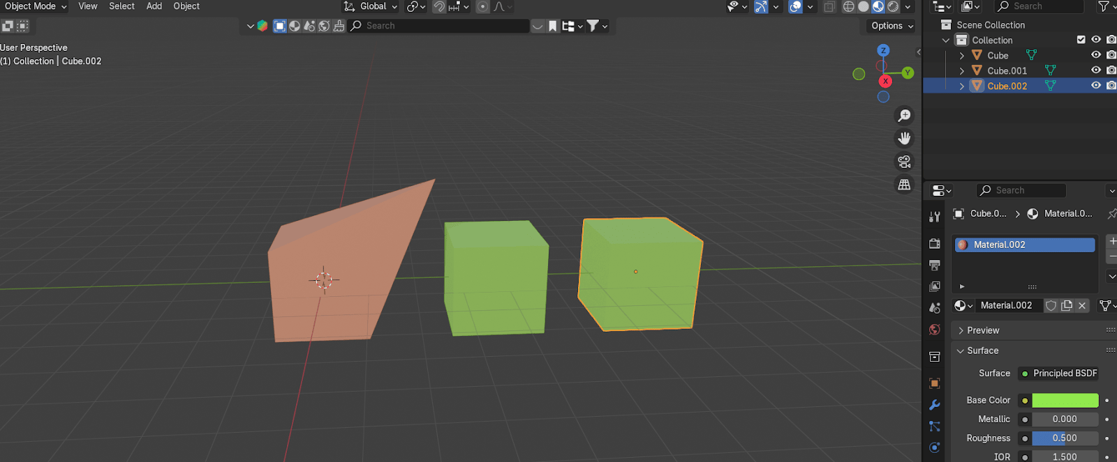
如果你用"ALT+D"复制添加一个新立方体,切换到物体模式,因为你只能在物体模式下这样做。
这个场景仍然有:16个顶点、12个面和24个三角面。

如果你选择用"ALT+D"复制的第三个立方体,切换到编辑模式,无论你对第三个立方体做什么,都会复制到第二个立方体。如果你选择第二个立方体也一样。
Beginners guide to Blender

如果你在物体或编辑模式下改变其中一个立方体的颜色,另一个也会发生同样的变化。

但如果你在物体模式下缩放或移动物体,另一个不会发生任何变化。
Beginners guide to Blender

结论是什么?
如果你用"SHIFT+D"复制物体,多边形数量会增加,但你会有独立的物体,对另一个物体做的任何操作都不会自动复制到你复制的物体上。
如果你用"ALT+D"复制物体,多边形数量保持不变,但你会有关联的物体,在编辑模式下对其他物体做的任何操作都会自动复制到你复制的物体上。但如果你在物体模式下移动、缩放或旋转物体,不会影响另一个物体。
如果你改变颜色,其他物体也会改变颜色。
但如果你犯了错误,意识到需要改变物体颜色或在编辑模式下编辑呢?
别担心,当你按"CTRL+A"应用任何变换(位置、旋转或缩放)时,你会看到这个消息
Beginners guide to Blender

如果你点击应用,你的物体会被分离,多边形会自动增加。如果你不想有分离的物体,只需点击取消。
在意大利面的情况下,最好用"ALT+D",因为我们不会增加多边形,所有意大利面颜色都一样,这样可以节省一点内存并加快渲染时间(更多多边形和材质意味着更长的渲染时间)。
现在,让我们继续做意大利面。
选择意大利面,用"ALT+D"复制,用"Z"向上移动。

按"SHIFT+R"重复上一步至少20次,让碗里有足够的意大利面。
Beginners guide to Blender

再次检查你的模拟。

跳回第一帧。
Beginners guide to Blender

选择超过一半的意大利面

Beginners guide to Blender
用"ALT+D"复制它们,用"X"沿X轴移动。

再次检查你的模拟。

如果有意大利面在碗外面,用"X"删除它们。
选择所有意大利面,再点击第一个意大利面,按"CTRL+A" - 应用视觉变换。
Beginners guide to Blender

当你应用视觉变换时,你在当前帧应用旋转和位置,它变成默认值。
如果你不这样做,每次回到时间线第一帧,意大利面就会重置。
应用视觉变换后,你可以移除所有物理效果,因为你不再需要它了。
选择意大利面集合

点击右键,选择选择物体。
Beginners guide to Blender

去 object - rigid body - remove(移除刚体)。

Beginners guide to Blender
选择碗,移除刚体。

到目前为止你一直在实体模式。现在切换到渲染模式,这样你可以添加灯光和材质,看看意大利面在适当灯光下的样子。
现在去渲染属性,把渲染引擎从Eevee切换到Cycles。
如果你有好的显卡,可以从CPU切换到GPU。
开启视口降噪,去除噪点,让视觉更舒服。

Add - mesh - plane(平面)。
Beginners guide to Blender

用"S"缩放它。

点击相机图标。

如果你想的话,可以把分辨率改成1024x1024。
Beginners guide to Blender

按N显示隐藏侧边栏。去视图,开启相机到视图。

按你认为最好的方式调整相机,然后关闭相机到视图。
Beginners guide to Blender

用小键盘7切换到顶正交视图。

选择点光源,用"G"移动它。

用"ALT+D"复制,用"Y"移动。
Beginners guide to Blender

用"ALT+D"复制,用"G"移动。

选择所有3个灯光
Beginners guide to Blender

用"G+Z"向下移动它们。

把这个灯光的功率改成大约500瓦。因为你用"ALT+D"复制了灯光,当你改变一个灯光的功率时,所有其他灯光的功率也会改变。

Add - light - area(区域光)。
Beginners guide to Blender

用"G+Z"向上移动。

用"S"缩放,用"G"移动调整,直到满意为止。

Beginners guide to Blender
选择平面。点击材质。点击新建。重命名为background或其他你想要的名字。

把粗糙度改为0。把基础色改成灰色(或你喜欢的颜色)。

选择点光源和区域光,去物体属性,在光线可见性中关闭光泽。你需要对所有灯光关闭这个,不管它们是不是复制的。

Beginners guide to Blender

选择碗。
点击材质。点击新建。重命名为"Bowl"或其他名字。
把粗糙度改为0。

如果你的区域光在Pasta集合里,把它移到原来的Collection。
Beginners guide to Blender

去修改器 - 添加修改器 - 生成 - 细分表面。

选择Pasta集合里的所有物体,用"CTRL+J"合并所有。

如果发生这种情况,用"CTRL+Z"撤销,选择平面,把它也放到原来的Collection。
Beginners guide to Blender

现在再次选择Pasta集合里的所有物体,用"CTRL+J"合并所有。

这样,所有意大利面变成了一整块。

选择意大利面。
点击材质。点击新建。重命名为Pasta。
Beginners guide to Blender
把粗糙度减到大约0.2。
把基础色改成类似意大利面的颜色。

点击透射,把权重加到大约0.1。

点击次表面,把权重加到大约0.2。

Beginners guide to Blender
添加一个新集合,重命名为seasonings(调料)。

Add - mesh - plane,把它稍微移到旁边。

用"TAB"切换到编辑模式。
点击右键,细分2次。
Beginners guide to Blender


点击右键,选择平滑顶点。如果你看不到这个选项,先用1切换到顶点选择模式。

Beginners guide to Blender
点击左边的平滑顶点部分,把平滑度设为1。

选择这个顶点

用"O"开启比例编辑。
现在用G沿X和Y轴移动这个顶点和其他顶点,按你想要的方式调整,直到你满意你的欧芹形状。
Beginners guide to Blender

用"TAB"切换到物体模式。
用"G+Z"向上移动。

如果需要,在编辑模式下再调整一下。
切换到物体模式,点击右键,选择自动平滑着色。
Beginners guide to Blender

重命名为"Parsley"(欧芹)。

点击材质。点击新建。重命名为"Parsley"。
把颜色改成深绿色,让它更像欧芹。
把粗糙度改成大约0.3左右。

Beginners guide to Blender
选择意大利面。
去粒子。点击+添加一个新粒子系统。
从发射器改成毛发。

选择渲染,把渲染方式改为物体,因为在这种情况下粒子会渲染为物体(欧芹)。

用拾取器选择欧芹作为实例物体,让它显示在粒子位置。
Beginners guide to Blender

把毛发长度改成大约0.2左右。

开启高级。
开启旋转。
把相位改成1(围绕选定方向轴旋转),随机相位改成2(随机围绕选定方向轴旋转)。
Beginners guide to Blender

点击子粒子。
切换到简单。
把显示数量设为2,渲染数量设为2。

把长度改成大约0.7左右,半径改成大约0.01左右。
Beginners guide to Blender

点击相机图标,看看整体效果。
如果你觉得有必要,增加发射数量。

选择Seasonings集合,去 Add - mesh - cube(立方体)。

选择立方体,用"G+Z"向上移动,沿一个轴移到旁边。
用"S"缩放。
"CTRL+A" - 应用缩放。
Beginners guide to Blender

用"TAB"切换到编辑模式。
点击右键,细分2次。

点击右键,选择随机化顶点。
Beginners guide to Blender

把数量改成大约0.4左右。

点击右键,选择平滑顶点。
把平滑度改成大约0.6左右。

Beginners guide to Blender
用"TAB"切换到物体模式。
点击右键,选择自动平滑着色。
把立方体重命名为Pepper(胡椒)。

点击材质。点击新建。重命名为"Pepper"。
把基础色改成深棕色(看起来像胡椒的颜色)。
用"S"缩放。
"CTRL+A" - 应用缩放。

选择意大利面。
去粒子。点击+添加一个新粒子系统。
从发射器改成毛发。
选择渲染,把渲染方式改为物体。
Beginners guide to Blender
用拾取器选择胡椒作为实例物体。

把毛发长度改成大约0.2左右。
如果你觉得有必要,增加粒子数量。

Add - mesh - plane。向上移动并稍微移到旁边。
切换到编辑模式。
用"S+Y"和"S+X"缩放。
Beginners guide to Blender

用"O"关闭比例编辑。
用"CTRL+R"添加一个环切。
用"S+Y"缩放。

用"CTRL+R"再添加两个环切。

Beginners guide to Blender
选择它们两个,用"S+Y"缩放。

再添加三个环切,选择中间那个,开启比例编辑,

如图所示用"G+Z"向下移动。

切换到物体模式。
用"S"缩放。
"CTRL+A" - 应用缩放。
Beginners guide to Blender

点击材质。点击新建。
把基础色改成类似帕玛森芝士的颜色。
把物体和材质重命名为"Parmesan"。

选择意大利面。
去粒子。点击+添加一个新粒子系统。
为了你的电脑性能,先关闭前两个粒子系统的实时显示。

Beginners guide to Blender
选择渲染,把渲染方式改为物体。
从发射器改成毛发。
选择Parmesan作为实例物体。

把毛发长度改成大约0.6左右。
开启高级。
开启旋转。
把相位改成1,随机相位改成2。

点击顶点组。
Beginners guide to Blender

用小键盘7切换到顶正交视图。
切换到实体模式。选择意大利面。

Beginners guide to Blender
去权重绘制。

去数据。

在顶点组上点击+两次。
Beginners guide to Blender

当你让一个顶点成为顶点组的成员,你可以通过给它一个权重值来控制这个顶点属于该组多少。
把第二个顶点组重命名为Parmesan。
增大半径,现在在你想要有帕玛森芝士的地方绘制(红色表示更多帕玛森,蓝色表示更少)。

Beginners guide to Blender

切换到物体模式。
切换到渲染模式。
去粒子 - 顶点组,选择Parmesan作为密度。

如果需要的话,调整粒子数量。
Beginners guide to Blender
开启所有粒子系统,这样你可以看到整体效果。
把方向轴改成法线。
去旋转,把随机化设为1。

如果你觉得有必要,稍微调整一下毛发长度。
把渲染的最大采样改成512,如果你满意了,点击渲染图像。
最后还有一件事。你可能注意到碗和意大利面都不是正常尺寸,比如碗超过2米。
这是因为Blender的物理是这样工作的。物体越大,物理越精确。最后,渲染之前,当你完成所有工作后,你可以把它缩放到正常大小。
另外,那些你只用作实例物体的大的欧芹、芝士和胡椒,应该在渲染时隐藏,或者你可以把它们移到平面下面某个地方,这样它们就不会在相机焦点内。
就是这样!希望你喜欢和我一起学习。这是一个很长的章节,我尽力用最简单的方式解释所有这些。
如果你想支持我和这份指南,欢迎在社交媒体上关注我,订阅我的YouTube频道,从我的Blender Market页面购买一些模型,或者只是给这份指南评分。无论你做什么,对我来说都很重要。
另外,感谢大家在YouTube上达成的1000订阅者。我们现在接近1050了,感谢你们每一位的评论、点赞、观看和订阅。
别忘了加入Discord频道,直接问关于Blender的问题,或者只是分享你的进展并推广自己。